RAF Recommendation Driver Workflow
RAF Recommendation Driver Workflow, shown in the following is called by the Product Recommendation signal when the instance type is AssetLineItem.

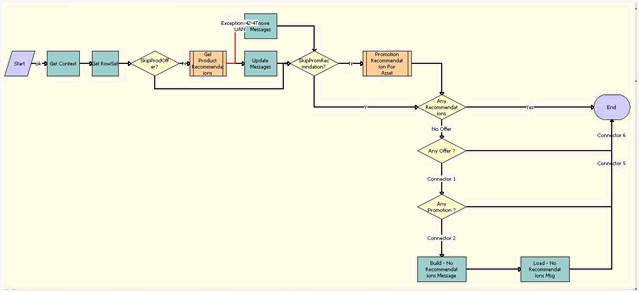
Workflow Description
This workflow performs the following actions:
Get Context. This step calls the method GetRowSetData of the Context Service business service. It uses the variable map Default Product Offer Recommendation Variable Map - Context to get the account header information.
Get Rowset. This step calls the method GetRowSetData of the Context Service business service. It uses the variable map Default Product Offer Recommendation Variable Map - Row Set to get all asset information for the account.
SkipProdOffer? This decision step routes flow to SkipPromRecmndation? if the SkipProdOffer flag is Y. Otherwise, it routes the flow to Get Product Recommendations.
Get Product Recommendations. This step calls the subprocess Product Recommendation Get Recommended Products, which returns all product offers recommendations for all the assets in the account, and which also performs eligibility and compatibility checks.
Remove Messages. If there is an exception, this step calls the method DeleteMessages of the business service Unified Messaging Service and sets the source to Product Recommendation.
Update Messages. This step calls the method UpdateMessages of the business service Unified Messaging Service and sets the source to Product Recommendation.
SkipPromRecmndation? This decision step routes flow to Any Recommendations if SkipPromRecmndation flag is Y. Otherwise, it routes the flow to Promotion Recommendation For Asset.
Promotion Recommendation For Asset. This step calls the subprocess ISS Promotion Recommendation For Assets to get all promotion recommendations.
Any Recommendations. This decision step routes flow to Any Offer? if there are no recommendations. Otherwise, it routes the flow to End.
Any Offer? This decision step routes flow to Any Promotion? if there are no product Offer recommendations. Otherwise, it routes the flow to End.
Any Promotion? This decision step routes flow to Build - No Recommendations Message if there are no promotion recommendations. Otherwise, it routes the flow to End.
Build - No Recommendations Message. This step calls the method Echo of the business service Workflow Utilities to get the display message if there are no promotion and product offer recommendations.
Load - No Recommendations Msg. This step calls the method UpdateMessages of the business service Unified Messaging Service and sets the source to Zero Recommendation.