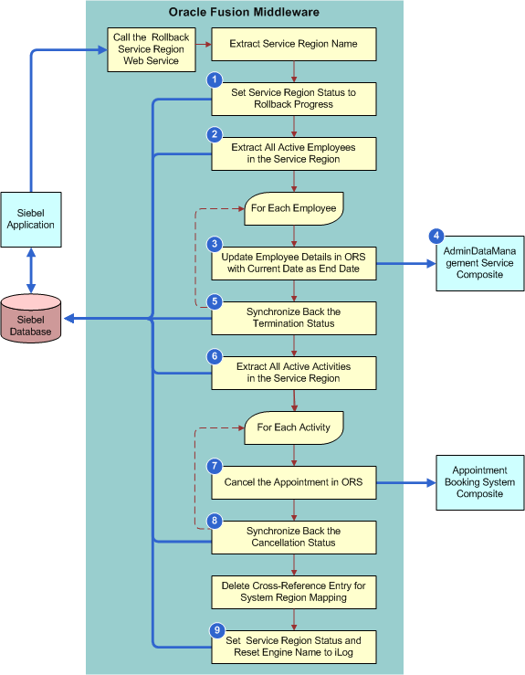
Field Service Integration to Oracle Real-Time Scheduler Implementation GuideIntegration Flow That Performs a Service Region RollbackIntegration Flow That Performs a Service Region Rollback The following illustrates the integration flow that performs a service region rollback.