Account
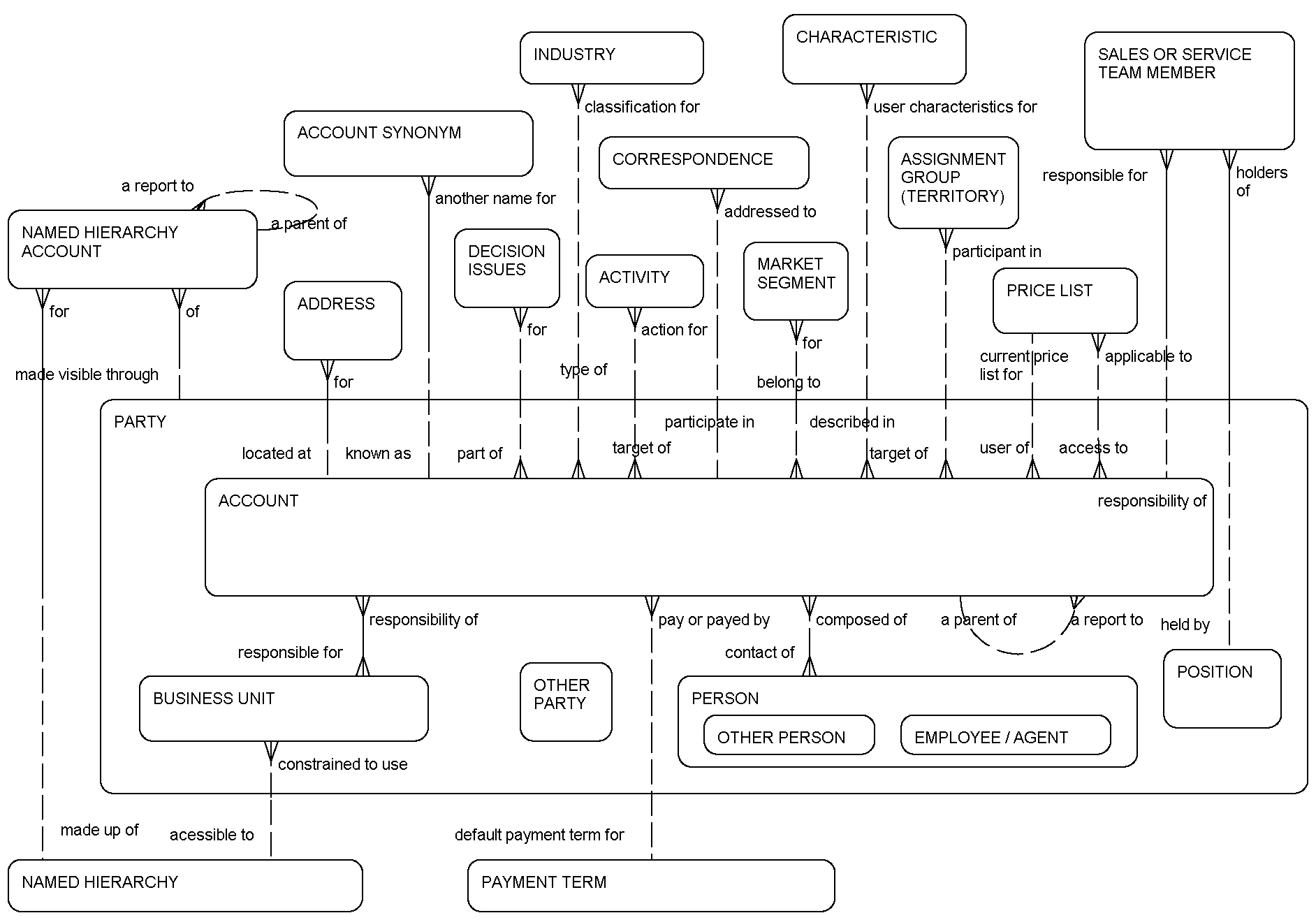
This ERD (see the following figure) illustrates the account entity, a key entity in the Siebel Data Model. The account entity appears in many diagrams in this publication, and is often referred to as an organization unit.
As shown in this figure:
-
The account entity is a subtype of party composed of one or more people or contacts. An account is any organization or subset of an organization that can be sold to or serviced. An account can represent a company, a site, a subsidiary, a division, or any other subset of an organization. An account can also represent a governmental agency, club, or other formal or informal group of individuals. Each account might be accessible at one or more addresses.
-
The account entity supports Global Account Views and Dynamic Hierarchy. This allows a universal view of all customer interactions. The Global Account Views present accounts in the context of a customizable hierarchy, allowing navigation to parent and child accounts. Roll-up and roll-down functionality gives users access to account-specific information, and aggregate information including child accounts, activities, contacts, opportunities, and the account team.
-
Dynamic Hierarchy allows the Global Account Views to display a different hierarchy depending on the business unit of the user. Each custom account hierarchy is represented completely in a relationship table. The relationships are then denormalized into a separate table to be used for roll-up support.
The following table lists the entities in this ERD and their corresponding tables.
| Entity | Table |
|---|---|
|
Account |
S_ORG_EXT, S_PARTY |
|
Account Synonym |
S_ORG_SYN |
|
Activity |
S_EVT_ACT |
|
Address |
S_ADDR_ORG (Siebel Cross-Industry Applications) S_ADDR_PER (Siebel Industry Applications) |
|
Assignment Group (Territory) |
S_ASGN_GRP |
|
Business Unit |
S_BU, S_ORG_EXT, S_PARTY |
|
Characteristics |
S_CHRCTR |
|
Dynamic Account Hierarchy |
S_DYN_HRCHY |
|
Dynamic Account Hierarchy Node |
S_DYN_HRCHY_REL |
|
Employee/Agent |
S_EMP_PER, S_CONTACT, S_PARTY |
|
Industry |
S_INDUST |
|
Market Segment |
S_MKT_SEG |
|
Party |
S_PARTY |
|
Payment Term |
S_PAYMENT_TERM |
|
Person |
S_CONTACT, S_PARTY |
|
Position |
S_POSTN, S_PARTY |
|
Price List |
S_PRI_LST |
|
Sales or Service Team Member |
S_ACCNT_POSTN |