CME Energy Products, Service, and Usage

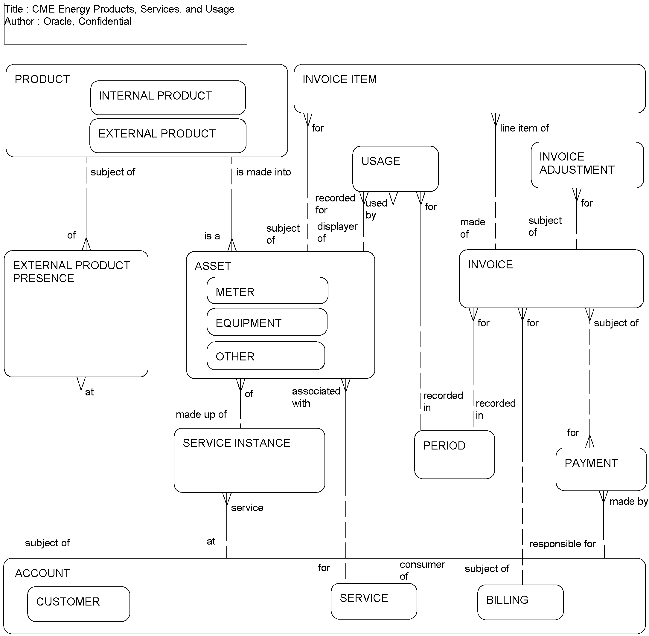
This ERD (see the following figure) illustrates how products and services in use, inactive, or planned are associated with, tracked, and maintained by account. Assets are instances of internal products with the Siebel products catalog and can represent equipment, services designated by the administrator. Services are represented as assets that consist of specific commodities or energy service with corresponding rates or prices (for example, commercial electric service with rate CE5). Each of these services can be further associated with one or multiple meters. After a service has been established as an asset with corresponding rate and meter detail, the utility consumption is recorded for each period, and an invoice is generated.

CME Energy Products, Service, and Usage: This image is described in the surrounding text.

The following table lists the entities in this ERD and their corresponding tables.

Entity Table

Account

S_ORG_EXT, S_PARTY

Address

S_ADDR_PER

Asset

S_ASSET

External Product Presence

S_ORG_PRDEXT

Invoice

S_INVOICE

Invoice Adjustment

S_INVOICE_ADJ

Invoice Item

S_INVOICE_ITEM

Payment

S_SRC_PAYMENT

Period

S_PERIOD

Product: External

S_PROD_EXT

Product: Internal

S_PROD_INT

Service Instance

S_ASSET

Usage

S_USAGE