Commercial Banking

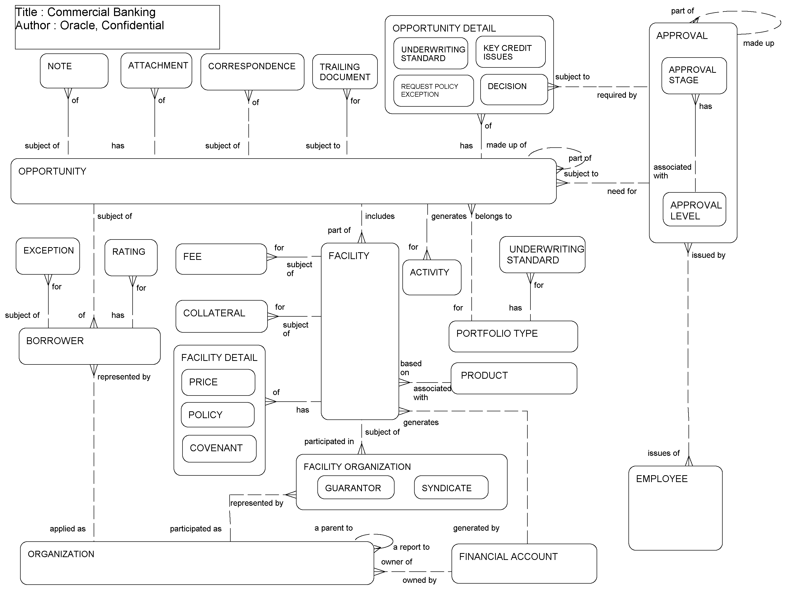
This ERD (see the following figure) illustrates how Siebel Financial Services supports generation of a commercial loan (or facility) application by portfolio type. Each application is associated with many organizations as borrowers or lenders. The application tracks the collateral, policies, prices of a facility, and documents used in the application process, for example, trailing documents and attachments. An application must undergo several stages of approvals before it is finally approved to become a financial account.

Commercial Banking: This image is described in the surrounding text.

The following table lists the entities in this ERD and their corresponding tables.

Entity Table

Activity

S_EVT_ACT

Approval

S_FN_APPR

Attachment

S_OPTY_ATT

Borrower

S_OPTY_ORG

Collateral

S_FN_OFFR_COLT

Correspondence

S_EVT_FUL_REQ

Employee

S_EMP_PER, S_CONTACT, S_PARTY

Exception

S_OPTY_ORG_FNXM

Facility

S_REVN

Facility Detail

S_OPTY_PROD_FNXM

Facility Organization

S_OPTYPRD_ORG

Fee

S_FN_OFFR_FEE

Financial Account

S_ASSET

Note

S_NOTE_OPTY

Opportunity

S_OPTY

Opportunity Detail

S_OPTY_DTL

Organization

S_ORG_EXT, S_PARTY

Person

S_CONTACT, S_PARTY

Portfolio Type

S_MKT_SEG

Product

S_PROD_INT

Rating

S_OPTY_ORG_FNXM

Revenue

S_REVN

Revenue

S_REVN

Trailing Document

S_OPTY_DOC

Underwriting Standard

S_MKT_SEG_VAL