Document ID and Tax ID

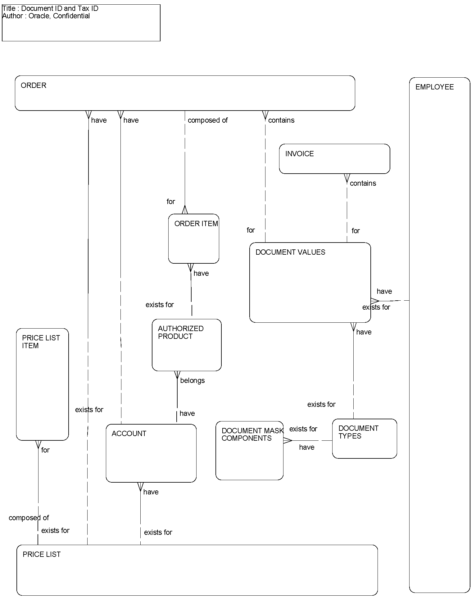
This ERD (see the following figure) illustrates how document identification numbers are generated and assigned to each user. Typically, document IDs are used to support a legal requirement to print unique numbers on legal documents, such as invoices and receipts. Governments provide specifications on the document ID formats, and these formats can be used to generate a document ID mask within the Siebel application. After the mask is created, it must be assigned to individual users who have the authority to use them. When the user prints from the handheld device, a unique sequence of numbers are printed onto each legal document defined with the document ID mask.

Document ID and Tax ID: This image is described in the surrounding text.

The following table lists the entities in this ERD and their corresponding tables.

Entity Table

Account

S_ORG_EXT, S_PARTY

Authorized Product

S_ORG_PROD

Document Mask Component

S_DOC_NUM_SEG

Document Types

S_DOC_NUM

Document Values

S_DOC_NUM_VAL

Invoice

S_INVOICE

Order

S_ORDER

Order Item

S_ORDER_ITEM

Price List

S_PRI_LST

Price List Item

S_PRI_LST_ITEM