Financial Account Application
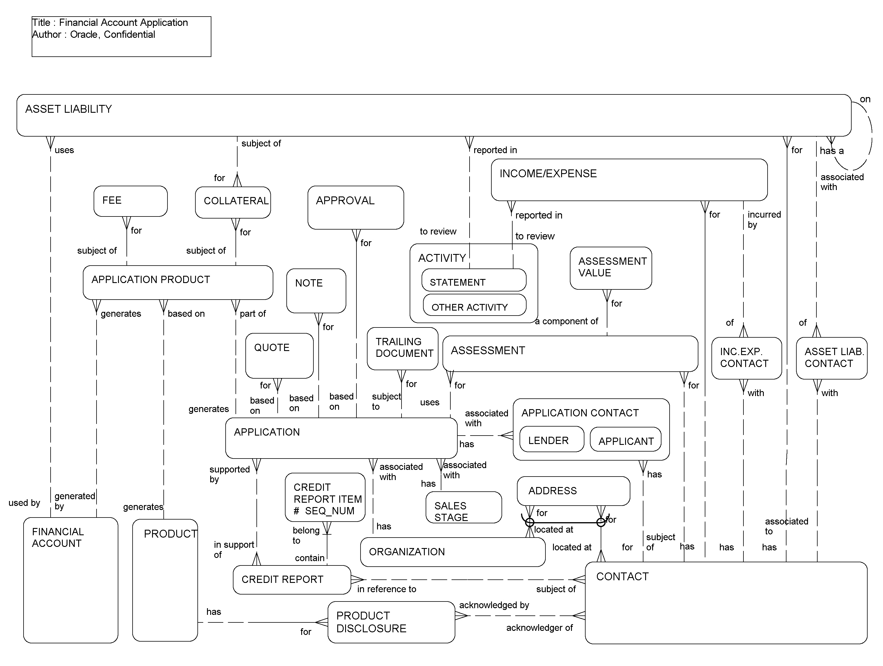
This ERD (see the following figure) illustrates how Siebel Financial Services supports generation of a financial product (loan, mortgage, or similar) application by a consumer (contact) or an organization. The applicant is assessed based on incomes, expenses, assets, and liabilities. Fees and collateral are associated with the application, and when it is approved, it generates a financial account (asset).
The following table lists the entities in this ERD and their corresponding tables.
| Entity | Table |
|---|---|
|
Activity |
S_EVT_ACT |
|
Address |
S_ADDR_PER, S_CON_ADDR |
|
Application |
S_OPTY |
|
Application Contact |
S_OPTY_CON |
|
Application Product |
S_REVN |
|
Assessment |
S_ASSESS |
|
Assessment Value |
S_ASSESS_VAL |
|
Asset Liab Contact |
S_FN_ASTLB_CON |
|
Asset Liability |
S_FN_ASSET_LIAB |
|
Collateral |
S_FN_OFFR_COLT |
|
Contact |
S_CONTACT, S_PARTY |
|
Credit Report |
S_FN_CRDT_RPT |
|
Credit Report Item |
S_CRDT_RPT_ITEM |
|
Fee |
S_FN_OFFR_FEE |
|
Financial Account |
S_ASSET |
|
Inc. Exp. Contact |
S_FN_INCEXP_CON |
|
Income/Expense |
S_FN_INCM_EXP |
|
Note |
S_NOTE_OPTY |
|
Organization |
S_ORG_EXT, S_PARTY |
|
Product |
S_PROD_INT |
|
Quote |
S_DOC_QUOTE |
|
Sales Stage |
S_STG |
|
Trailing Document |
S_OPTY_DOC |