Opportunity Management

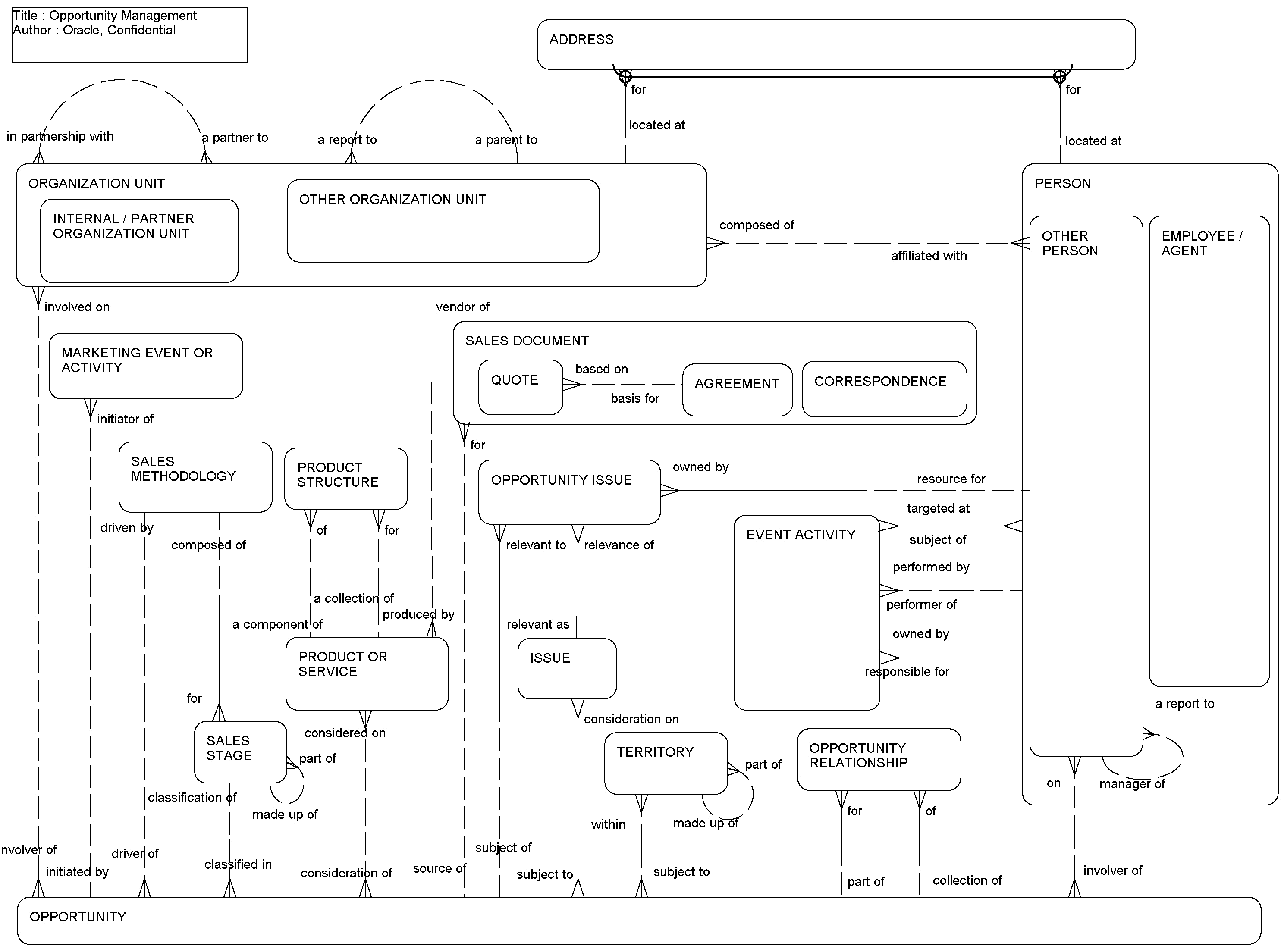
This ERD (see the following figure) illustrates the significant entities related to an opportunity (or lead), including relationships to contacts, employees (generally sales representatives), products, accounts, and so on.

Opportunity Management: This image is described in the surrounding text.

The following table lists the entities in this ERD and their corresponding tables.

Entity Table

Address

S_ADDR_ORG (Siebel Cross-Industry Applications) S_ADDR_PER (Siebel Industry Applications)

Agreement

S_DOC_AGREE

Contact

S_CONTACT, S_PARTY

Employee

S_EMP_PER, S_CONTACT, S_PARTY

Event

S_EVT_ACT

External Organization Unit

S_ORG_EXT, S_PARTY

Issue

S_ISS

Opportunity

S_OPTY

Opportunity Relationship

S_OPTY_REL

Opportunity Signature

S_OPTY_SIGN

Organization Unit

S_ORG_EXT, S_PARTY

Person

S_CONTACT, S_PARTY

Product

S_PROD_INT

Quote

S_DOC_QUOTE

Sales Stage

S_STG

Source

S_SRC

Territory

S_ASGN_GRP