Pricing

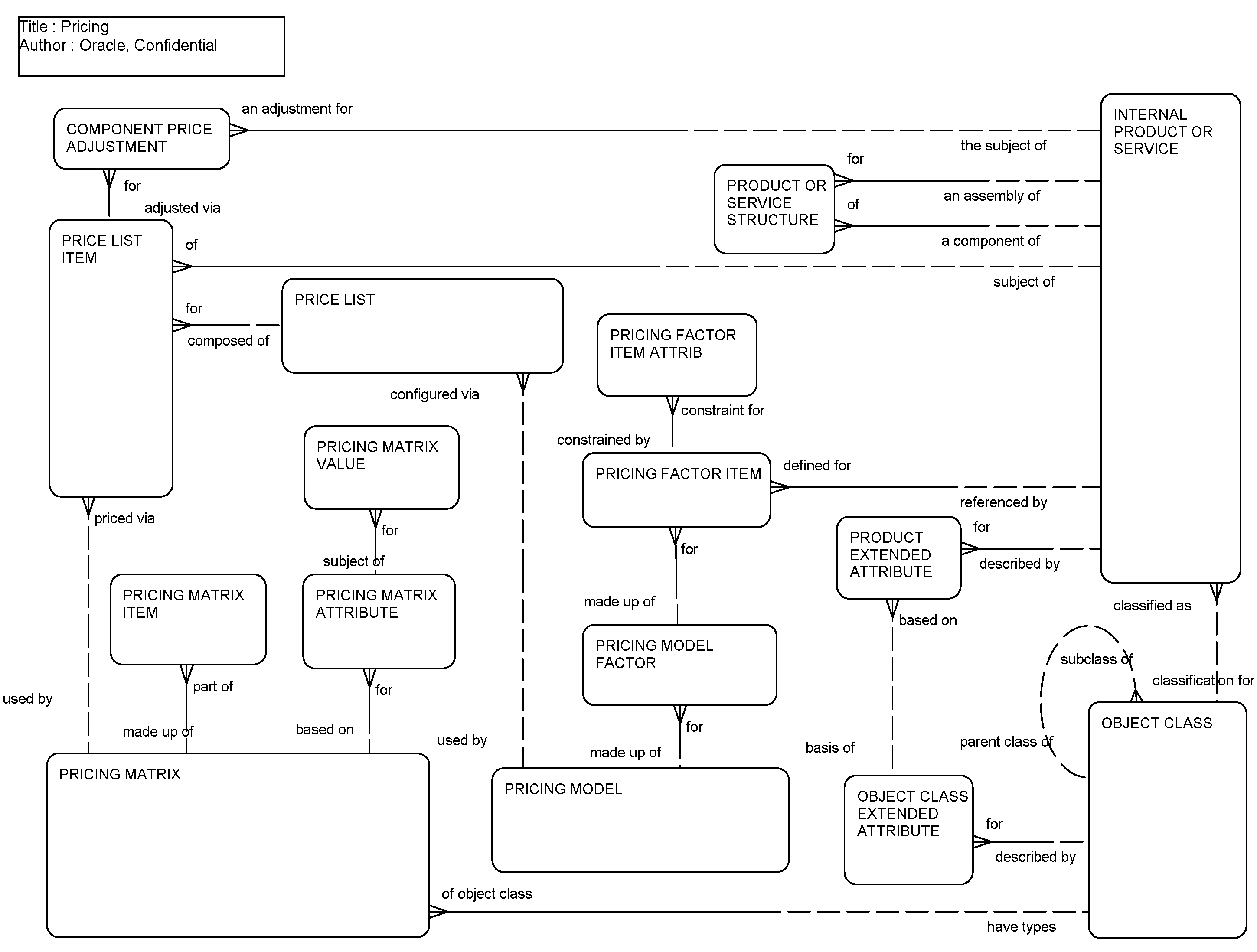
This ERD (see the following figure) illustrates the pricing capabilities of Siebel Business Applications, including price lists, pricing matrices, and pricing models, and how they are related to simple and complex products or services to be priced. A price list is made up of price list items, each of which tracks the price for a given product or service. The list prices can be adjusted for certain extended attributes as defined in a specified pricing matrix. They can be adjusted based on changes to a customizable product through component price adjustments. They can also be modified through a specified pricing model made up of pricing factors.

Pricing: This image is described in the surrounding text.

The following table lists the entities in this ERD and their corresponding tables.

Entity Table

Component Price Adjustment

S_PRI_CFG_ITEM

Object Class

S_VOD, S_VOD_VER

Object Class Extended Attribute

S_XA_ATTR

Price List

S_PRI_LST

Price List Item

S_PRI_LST_ITEM

Pricing Factor Item

S_PRIFCTR_ITM

Pricing Factor Item Attrib

S_PRIFCTITM_ATR

Pricing Matrix

S_PRI_MTRX

Pricing Matrix Attribute

S_PRI_ATTR

Pricing Matrix Item

S_PRI_MTRX_ITEM

Pricing Matrix Value

S_PRI_MTRX_VAL

Pricing Model

S_PRIMDL

Pricing Model Factor

S_PRIMDL_FCTR

Product Extended Attribute

S_PROD_INT_XA

Product or Service

S_PROD_INT

Product or Service Structure

S_PROD_ITEM