Trade Promotions
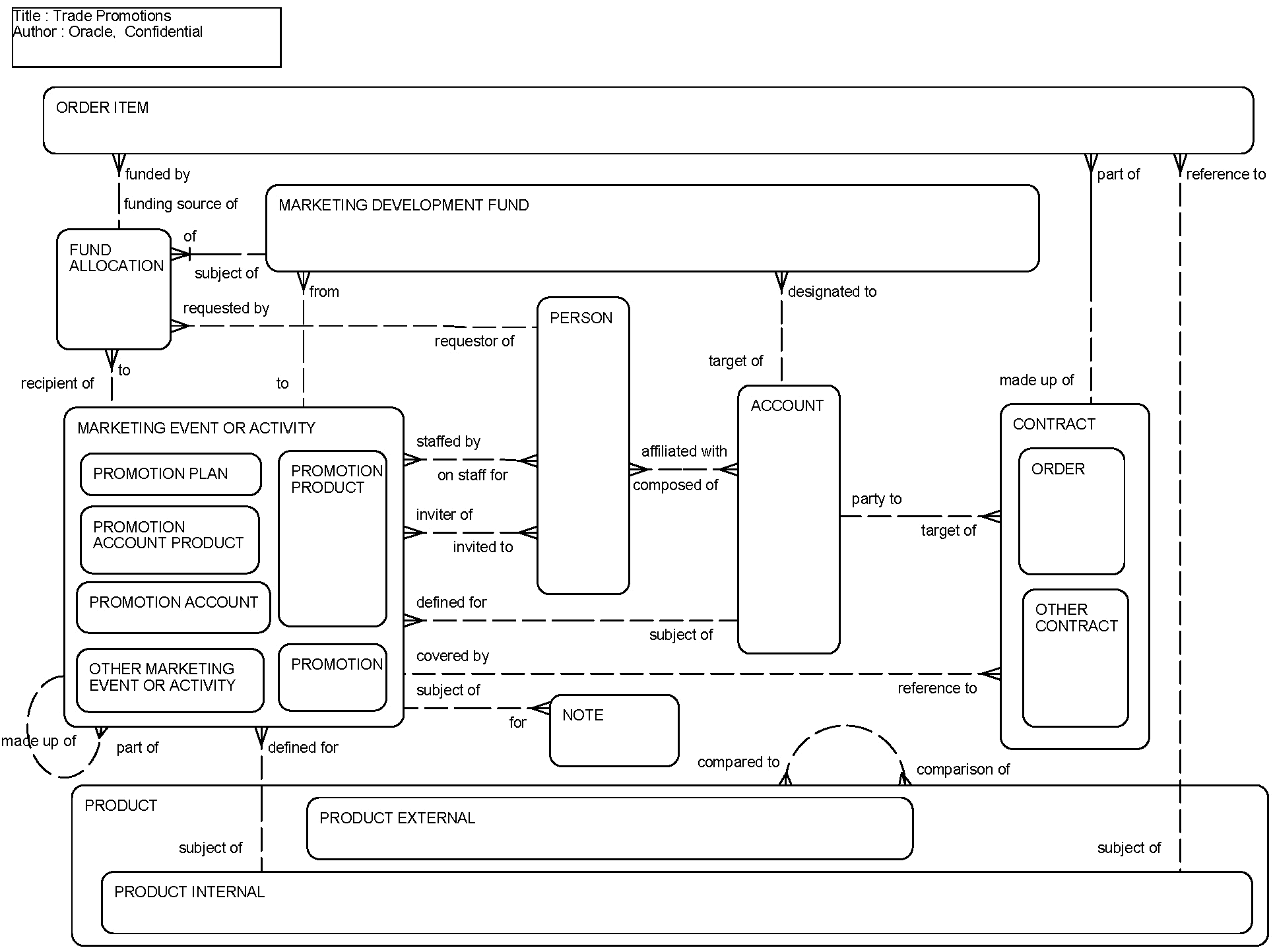
This ERD (see the following figure) illustrates the planning and execution of a consumer goods promotion, including definition of promotion-products, promotion-accounts, and promotion-account-products. Also supported are promotion payments, promotion agreements, and observations of store conditions.
The following table lists the entities in this ERD and their corresponding tables.
| Entity | Table |
|---|---|
|
Account |
S_ORG_EXT, S_PARTY |
|
Contract |
S_D0C_AGREE, S_DOC_QUOTE, S_ORDER |
|
Contract Item |
S_AGREE_ITEM, S_QUOTE_ITEM, S_ORDER_ITEM |
|
Fund Allocation |
S_MDF_ALLOC |
|
Internal Product Presence |
S_ORG_PROD |
|
Marketing Development Fund |
S_MDF |
|
Marketing Event or Activity |
S_SRC, S_SRC_CHNL |
|
Note |
S_NOTE_SRC |
|
Order |
S_ORDER |
|
Other Contract |
S_DOC_AGREE, S_DOC_QUOTE |
|
Person |
S_CONTACT, S_PARTY |
|
Product |
S_PROD_INT, S_PROD_EXT |