Defining Data Flows and Integration Requirements
This task is a step in Process of Infrastructure Planning.
This infrastructure planning task identifies how data flows to and from the Siebel CRM deployment. An example of a key data flow would be customer contact updates that originate at several call centers and flow to the master customer contact database at a headquarters location.
This task identifies where the master copy of data records resides. It also identifies the data interchange requirements for applications.
To identify data flows and transaction volumes
Identify business data.
List the types of business data that flow through the system components of Siebel CRM. Examples of business data are orders, customer contacts, product line information, and quotes.
Identify business data sources.
For each type of business data, list the user types or business activities that can originate or update the business data. Group user types or business activities by business location.
Analyze the data requirements of legacy applications.
Identify all of the existing applications that send or receive data from the Siebel CRM deployment. Determine data volumes and group them by location.
Identify data formats and transformations.
For each legacy application that sends or receives data from the Siebel application, identify the required data formats. Specify in detail all of the data transformation requirements.
Map the data flows.
Create a model that shows all of the major business data flows. Include all of the data sources, repositories, and key business applications.
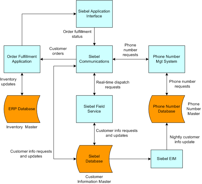
The following figure shows an example of a model of a data flow. The example shows a call center running the Siebel Communications application. The company maintains an ERP database and a phone number database separately from the Siebel database, which contains customer information.
Siebel Communications sends XML messages containing customer orders to the order fulfillment application, and receives order fulfillment status through an inbound HTTP adapter. Siebel Communications also queries the phone number database for available phone numbers in real time. The phone number database then receives assigned phone numbers from the Siebel database using Siebel EIM.
