SIS OM Edit Complex Asset Workflow

This workflow applies the open and pending orders related to the selected asset and displays the requested state in the Product Configurator view. After the user makes the changes that specify the newly requested state, the workflow writes the delta of the two requested states as quote line items and adds them to the active quote. This workflow is shown in the following figure.

The SIS OM Modify Products & Services Process initiates this workflow.

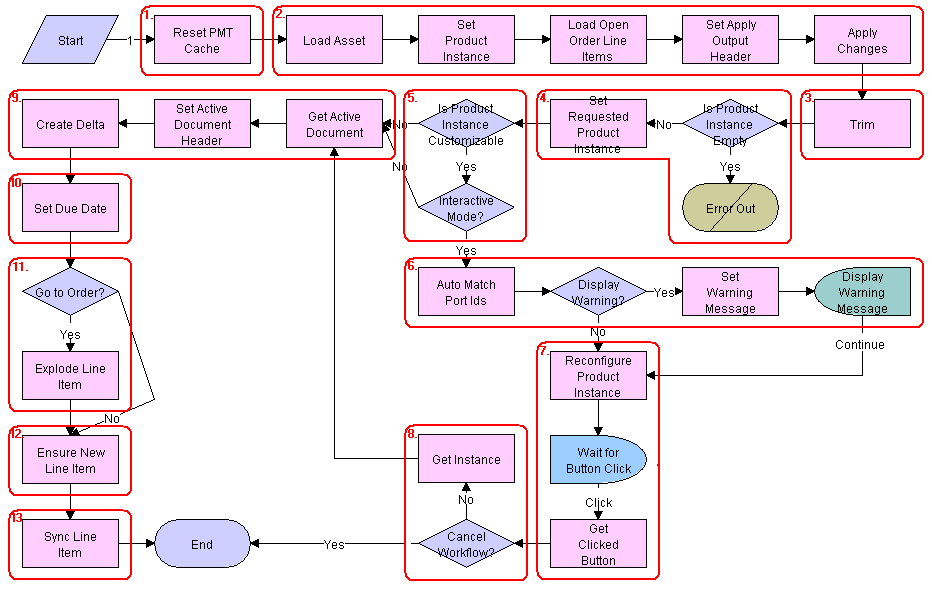
SIS OM Edit Complex Asset Workflow. This image is described in surrounding text.

Workflow Description

This workflow does the following:

  1. Clears the business service cache of existing product instances.

  2. Reads the asset from the database.

    Only components that do not have a status of Inactive are included. The changes specified by all the open and pending orders related to the asset are applied to it to re-create the state of the service product as the customer has requested.

  3. Removes components from the asset that do not have the 'Track As Asset' flag set.

  4. Determines whether an open or pending order disconnects the root component. If one of the open or pending orders disconnects the root component, or there are no components of the asset with the 'Track As Asset' flag set, then the workflow returns an empty asset and displays an error message.

  5. Tests for a customizable asset and interactive mode.

    If the asset is customizable and the workflow is in interactive mode, then the asset is displayed in the Product Configurator view, where the user can make changes to it. If the asset is not customizable or the workflow is not in interactive mode, then it goes directly to Step 9.

  6. Self-heals the asset such that the asset structure matches the product definition. If any changes are made to the asset, then a warning message appears.

  7. The future requested state of the asset is displayed in the Configurator view.

  8. If the user clicks the Cancel button, then the workflow is terminated. If the user clicks the Done button, then the newly requested state is retrieved from the Configurator.

  9. The workflow retrieves the active document. The delta of the previously requested state of the asset and the newly requested state of the asset are added as line items.

  10. Sets the due date for all the line items.

  11. If the active document is an order, then the line items with a quantity greater than 1 are exploded into multiple copies of the line item, each with quantity 1.

  12. Generates a unique asset integration Id for all line items with an action code of Add.

  13. Saves the document to the database and refreshes the view.

Associated Business Service Methods

The following table shows the steps in this workflow that call business service methods.

Workflow Step Business Service Method Called

Reset PMT Cache

Reset

Set Product Instance

Set Product Instance

Load Open Order Line Items

Find Orders

Set Apply Output Header

Set Output Header

Apply Changes

Apply

Trim

Trim

Set Requested Product Instance

Set Product Instance

Auto Match Port Ids

AutoMatch

Reconfigure Product Instance

Reconfigure Product Instance

Get Clicked Button

Get Cfg Button Click Information

Get Instance

Get Product Instance

Set Active Document Header

Set Output Header

Create Delta

Delta

Set Due Date

Set Field Value

Explode Line Item

Explode

Ensure New Line Item

Set Field Value

Sync Line Item

Synchronize