Oracle Supply Planningでのセグメンテーション
セグメンテーションは、ユーザー定義、静的または動的属性に基づいて組合せをセグメントにグループ化するプロセスです。 セグメンテーションでは組合せが少数のセグメントにグループ化されるため、組合せの数が多くても効率的にそれらの供給を管理できます。
Oracle Supply Planningでは、これらの組合せに品目、組織、顧客および需要区分を含めることができます。
供給プランニングのセグメントを使用すると、次のいずれかを実行できます。
- セグメント・グループごとにポリシー割当セットを適用します。
- 表およびグラフ内でセグメントごとにデータを表示し、ドリル操作を実行します。
- 属性ベースのネッティング順序で使用するセグメント・グループを定義します。
-
セグメントをフィルタとして使用して、分析セット内のデータをフィルタします。
たとえば、次に基づくセグメント・グループを定義し、セグメンテーションを実行できます。
- 断続性とボラティリティ
- 需要量と原価
- 品目属性
- ユーザー定義属性
セグメンテーションは、特定のセグメンテーション・トピックに記載されているわずかな違いを除いて使用可能で、次の作業領域でも同様に機能します。
- 供給プランニング
- プランニング・セントラル
- 需要管理
- 需要および供給プランニング
- 補充プランニング
- セールス・アンド・オペレーションズ
- プラン入力
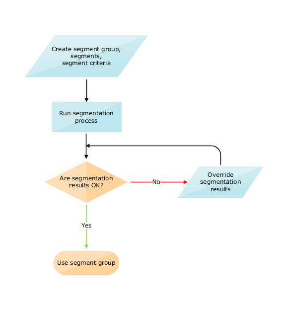
セグメンテーションの実行方法
セグメンテーション・プロセスで実行する操作は、次のとおりです。
- セグメント・グループとそのセグメントを設定します。 セグメント・グループにはセグメントにも該当する特定の粒度があります。 セグメントに割り当てられる組合せに基づいて、各セグメントに対してディメンションベースまたはメジャーベースの基準を指定します。
- 「セグメント・グループおよび基準の管理」ページ()で、セグメント・グループに対してセグメンテーション・ジョブを実行します。 組合せがセグメントにグループ化されます。
- セグメンテーションの結果を確認し、オプションでセグメントへの組合せの割当てを上書きして、より適切にビジネス要件が満たされるようにします。
このフロー・チャートは、セグメンテーション・プロセスを要約したものです。

セグメントが表およびグラフのメンバーとして使用される場合、セグメント・グループ内のセグメントに関連付けられていない組合せについては、セグメント情報に「使用不可」と表示されます。
セグメント化後の処理
セグメンテーション・プロセスの後に行う操作は、次のとおりです。
- ポリシー割当セットを使用している場合は、ポリシー割当セットを作成し、セグメント・グループをポリシー割当セットに添付します。
- セグメント・グループを供給プランに添付します。
- 供給プランを実行して、各セグメントの品目と組織の組合せに対する一意のプラン要件を計算します。