プロジェクト固有の製造の実行方法
プロジェクト主導のサプライ・チェーン・ソリューションでは、ワーク・オーダーを作成するか、オーダーなしの実行によってプロジェクト固有の製造を実行し、共通またはプロジェクト固有の在庫からコンポーネントを発行し、最終製品をプロジェクト固有の在庫に棚入できます。
製造でプロジェクト番号およびタスク番号を持つ作業オーダーを作成できます。 プロジェクト固有の供給がSupply Planningで計画され、製造計画オーダーが製造にリリースされた後に、作業オーダーを作成することもできます。
外注加工サービスを購入したり、プロジェクト固有の作業オーダーの資材を直接調達したり、資材およびリソースの原価をプロジェクトにインポートできます。
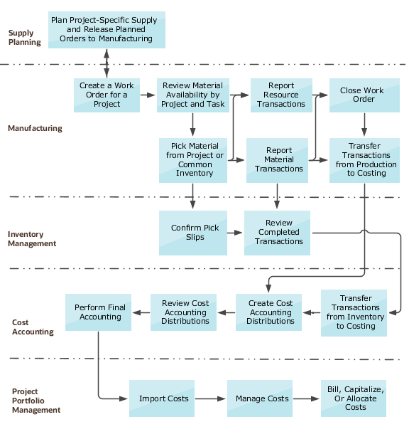
プロジェクト固有の製造を実行するための上位レベルのプロセス・フローを次に示します:
-
製造のプロジェクト番号およびタスク番号を持つ作業オーダーを作成するか、またはSupply Planningから製造にリリースされた製造計画オーダーを使用して、作業オーダーを作成します。
デフォルトのプロジェクト原価計算属性を使用して作業オーダーが保存されます。 属性は必要に応じてレビューおよび変更できます。
-
プロジェクトまたはタスク別に資材有効数量を計算し、作業オーダーをリリースします。
作業オーダーは、Project Portfolio Managementがプロジェクト原価計算属性を検証した後にのみリリースされます。
-
プロジェクトおよびタスクに基づいて作業オーダーの資材をピックします。
-
移動リクエストを実行し、在庫管理のプロジェクトおよびタスクを参照して完了したトランザクションをレビューします。
-
資材トランザクションをプロジェクトおよびタスク参照とともに在庫にインタフェースします。
-
プロジェクトおよびタスクを追加検索属性として含む作業手配リストをレビューします。
-
リソース・トランザクションをレポートします
-
在庫管理で資材トランザクションをレポートし、完了したトランザクションをレビューします。
-
作業オーダーをクローズします。
-
「生産から原価計算へのトランザクションの転送」タスクを実行し、リソース・トランザクションを原価計算に転送します。
-
「在庫から原価計算へのトランザクションの転送」タスクを実行し、資材トランザクションを原価計算に転送します。
-
原価会計配分を作成し、会計配分のプロジェクト詳細をレビューします。 原価は最終計上され、Project Portfolio Managementにインポートされ、そこでさらに管理されます。
-
プロジェクトで達成された完了またはマイルストンの割合に基づいて顧客に請求するプロジェクト請求書を生成します。
-
資産計上可能コストの場合は、資産計上フローの実行に進むことができます。 必要に応じて、他のプロジェクト、プロジェクト・タスクまたはアカウントに原価を配賦できます。
プロジェクトおよびタスクの詳細を使用して作業オーダーを作成および実行するためのプロセス・フローを説明する図を次に示します: