プロジェクト固有の在庫の購入方法
プロジェクト主導のサプライ・チェーンは、Oracle Fusion Cloud Supply ChainおよびProject Managementアプリケーション全体のエンド・ツー・エンドの統合ソリューションです。 このソリューションは、プロジェクト需要を満たすためにプロジェクト固有の資材を購入するビジネス・プロセスをサポートします。
プロジェクト固有の購買オーダーを使用すると、購買の原価はプロジェクトに請求され、資材はプロジェクト在庫に受け入れられます。 この機能を使用すると、複数のプロジェクトのプロジェクト固有の資材の購買を自動化し、調達-支払サイクル全体を通じてプロジェクト属性を繰り越すことができます。
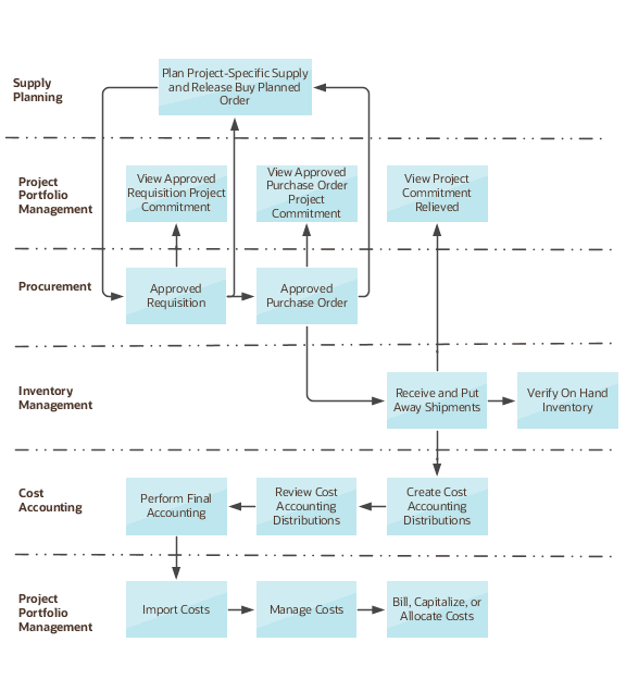
プロジェクト固有の在庫を購入するための上位レベルのプロセス・フローを次に示します:
-
このプロセスは、セルフサービス調達での購買依頼の作成と承認、またはSupply Planningからの購買計画オーダーのリリースから始まります。
-
購買依頼が承認されると、プロジェクト・コミットメントが作成されます。
-
次に、購買依頼から購買オーダーが作成され、プロジェクト取引約定が購買オーダーに移動されます。
-
この後に、最終製品の受入と棚入が行われ、そのプロジェクトの手持在庫をチェックして検証できるプロジェクト固有の在庫になります。
-
受入および棚入後、プロジェクト取引約定が軽減されます。
-
原価会計配分は原価計算で作成され、プロジェクト詳細は会計配分についてレビューされます。
-
原価は最終計上され、Project Portfolio Managementにインポートされて、さらに管理されます。
-
最後に、プロジェクトで達成された完了またはマイルストンの割合に基づいて顧客に請求するためのプロジェクト請求書が生成されます。
この図は、プロジェクト固有の在庫を購入するためのプロセス・フローの概要を説明しています。