機械翻訳について

顧客アセットの予防保守タスクの概要

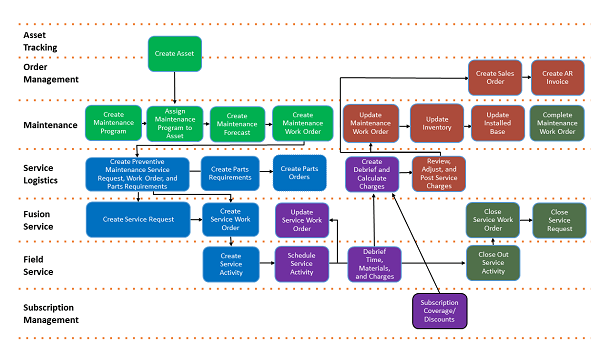
次の図に示すように、保守、サービス・ロジスティクス、Fusionサービス、フィールド・サービスおよびOrder Managementを使用して、顧客アセットを保守できます:

フィールド・サービス予防保守プロセス

前の図は、フィールド・サービス予防保守プロセスのタスクを示しています。このプロセスについては、次の各項で説明: 保守作業オーダーの作成、サービス・リクエストおよびフィールド・サービス作業オーダーの作成、保守および報告の実行(部品、労務および経費)、手数料の転記および請求書の生成、サービス・リクエストおよび作業オーダーのクローズ。
この図のタスクは、次のプロセスを構成します:
  • 保守作業オーダーを作成します。

  • サービス・リクエストおよびフィールド・サービス作業オーダーを作成します。

  • 必要な部品をオーダー、出荷および受領します。

  • 保守と報告(部品、労務、経費)を実行します。

  • 手数料を転記し、請求書を生成します。

  • サービス・リクエストおよび作業オーダーをクローズします。

これらのタスクおよびプロセスについては、この章で詳しく説明します。