機械翻訳について

事業所に基づく住宅手当のロード

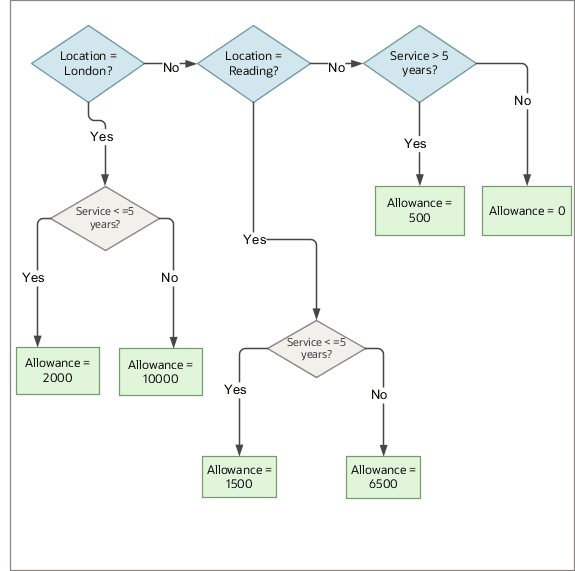
HCMデータ・ローダーを使用して条件および手当値を定義し、従業員の住宅手当を計算する例を見てみましょう。

事業所に基づいて住宅手当を支給するため、営業部門で働く従業員に対して次の条件を設定します。

  • 勤続5年以下で事業所がロンドンの場合、住宅手当2,000を支給します。

  • 勤続5年を上回り事業所がロンドンの場合、住宅手当10,000を支給します。

  • 勤続5年以下で事業所がレディングの場合、住宅手当1,500を支給します。

  • 勤続5年を上回り事業所がレディングの場合、住宅手当6,500を支給します。

  • 勤続5年を上回り、勤務地がその他の事業所の場合、住宅手当500を支給します。 この条件はデフォルトです。

勤続5年以下で 事業所がロンドンの場合、 住宅手当2,000を支給します。 勤続5年を上回り事業所がロンドンの場合、 住宅手当10,000を支給します。 勤続5年以下で事業所がレディングの場合、 住宅手当1,500を支給します。 勤続5年を上回り 事業所がレディングの場合、 住宅手当6,500を支給します。 勤続5年を上回り、 勤務地がその他の事業所の場合、 住宅手当500を支給します。これはデフォルトの条件です。

このValuesDefinedByCriteria.datファイルは、条件およびボーナス値をロードします。 アローワンス値定義グループは、アプリケーションですでに使用可能である必要があります。

METADATA|ValuesDefinedByCriteria|ValuesDefinedByCriteriaCode|EffectiveStartDate|EffectiveEndDate|LegislativeDataGroupName|ValueDefinitionGroupCode|ValuesDefinedByCriteriaName|DefaultCalculationTypeCode|PeriodOrUnit|RetrievalDateType
METADATA|Criteria|CriteriaCode|EffectiveStartDate|EffectiveEndDate|CriteriaName|RetrievalDateType|DisplayName|Operand|Sequence|ValueSetCode|LegislativeDataGroupName|ValueDefinitionGroupCode|DatabaseItemCode|DefaultCriteriaFlag|ParentCriteriaCode|ValuesDefinedByCriteriaCode
METADATA|LiteralValuesForCriteria|EffectiveStartDate|EffectiveEndDate|LiteralValue|LegislativeDataGroupName|CriteriaCode
METADATA|ValueDetails|ValueCode|EffectiveStartDate|EffectiveEndDate|ValueName|ValueIdentifier|RetrievalDateType|Uom|Currency|CriteriaCode|ValueDefinitionGroupCode|CalculationTypeCode|LegislativeDataGroupName|MultiplierOrCondition|Periodicity|ValuesDefinedByCriteriaCode
METADATA|CalculationValues|EffectiveStartDate|EffectiveEndDate|OverrideCalculationTypeCode|FlatAmountValue|FlatCalculationValueDefnCode|FlatRateValue|IncrementalRateValue|NumberValue|TextValue|RateDefinitionCode|ValueIdentifier|LegislativeDataGroupName|ValueCode|FromValue|ToValue

MERGE|ValuesDefinedByCriteria|VBC Allowance Location|2020/01/01|4712/12/31|CRFL RRF LDG US1|Allowance|VBC Allowance Location|Flat Amount|P|E

MERGE|Criteria|VBC_Location|2020/01/01|4712/12/31|VBC_Location|E||=|1||CRFL RRF LDG US1|Allowance|PER_ASG_LOCATION_NAME|N|VBC Allowance Location|VBC Allowance Location
MERGE|Criteria|VBC_Service|2020/01/01|4712/12/31|VBC_Service|E||<=|2||CRFL RRF LDG US1|Allowance|PER_ASG_LENGTH_OF_SERVICE_BY_SENIORITY|N|VBC_Location|VBC Allowance Location
MERGE|Criteria|VBC_Seniority greater than|2020/01/01|4712/12/31|VBC_Seniority greater than|E||>|3||CRFL RRF LDG US1|Allowance|PER_ASG_LENGTH_OF_SERVICE_BY_SENIORITY|N|VBC_Location|VBC Allowance Location
MERGE|Criteria|VBC_Location_Reading|2020/01/01|4712/12/31|VBC_Location_Reading|E||=|4||CRFL RRF LDG US1|Allowance|PER_ASG_LOCATION_NAME|N|VBC Allowance Location|VBC Allowance Location
MERGE|Criteria|VBC-service lessthanequal 5|2020/01/01|4712/12/31|VBC-service lessthanequal 5|E||<=|5||CRFL RRF LDG US1|Allowance|PER_ASG_LENGTH_OF_SERVICE_BY_SENIORITY|N|VBC_Location_Reading|VBC Allowance Location
MERGE|Criteria|VBC_allowance_Reading>5|2020/01/01|4712/12/31|VBC_allowance_Reading>5|E||>|6||CRFL RRF LDG US1|Allowance|PER_ASG_LENGTH_OF_SERVICE_BY_SENIORITY|N|VBC_Location_Reading|VBC Allowance Location
MERGE|Criteria|VBC_Lengthservice>5|2020/01/01|4712/12/31|VBC_Lengthservice>5|E||>|7||CRFL RRF LDG US1|Allowance|PER_ASG_LENGTH_OF_SERVICE_BY_SENIORITY|N|VBC Allowance Location|VBC Allowance Location
MERGE|Criteria|VBC_Default_Criteria|2020/01/01|4712/12/31|VBC_Default_Criteria|E|||||CRFL RRF LDG US1|Allowance||Y|VBC Allowance Location|VBC Allowance Location

MERGE|LiteralValuesForCriteria|2020/01/01|4712/12/31|London|CRFL RRF LDG US1|VBC_Location
MERGE|LiteralValuesForCriteria|2020/01/01|4712/12/31|5|CRFL RRF LDG US1|VBC_Service
MERGE|LiteralValuesForCriteria|2020/01/01|4712/12/31|5|CRFL RRF LDG US1|VBC_Seniority greater than
MERGE|LiteralValuesForCriteria|2020/01/01|4712/12/31|Reading|CRFL RRF LDG US1|VBC_Location_Reading
MERGE|LiteralValuesForCriteria|2020/01/01|4712/12/31|5|CRFL RRF LDG US1|VBC-service lessthanequal 5
MERGE|LiteralValuesForCriteria|2020/01/01|4712/12/31|5|CRFL RRF LDG US1|VBC_allowance_Reading>5
MERGE|LiteralValuesForCriteria|2020/01/01|4712/12/31|5|CRFL RRF LDG US1|VBC_Lengthservice>5

MERGE|ValueDetails|VBC_Allowance|2020/01/01|4712/12/31|VBC_Allowance|Allowance|E|M|USD|VBC_Service|Allowance|Flat Amount|CRFL RRF LDG US1||Year|VBC Allowance Location
MERGE|ValueDetails|VBC_Allowance_greaterthan 5|2020/01/01|4712/12/31|VBC_Allowance_greaterthan 5|Allowance|E|M|USD|VBC_Seniority greater than|Allowance|Flat Amount|CRFL RRF LDG US1||Year|VBC Allowance Location
MERGE|ValueDetails|VBC_Allowance_Reading<=5|2020/01/01|4712/12/31|VBC_Allowance_Reading<=5|Allowance|E|M|USD|VBC-service lessthanequal 5|Allowance|Flat Amount|CRFL RRF LDG US1||Year|VBC Allowance Location
MERGE|ValueDetails|VBC_Allowance_Reading>5|2020/01/01|4712/12/31|VBC_Allowance_Reading>5|Allowance|E|M|USD|VBC_allowance_Reading>5|Allowance|Flat Amount|CRFL RRF LDG US1||Year|VBC Allowance Location
MERGE|ValueDetails|VBC_Value_All_>5|2020/01/01|4712/12/31|VBC_Value_All_>5|Allowance|E|M|USD|VBC_Lengthservice>5|Allowance|Flat Amount|CRFL RRF LDG US1||Year|VBC Allowance Location
MERGE|ValueDetails|Def_criter_Val|2020/01/01|4712/12/31|Def_criter_Val|Allowance|E|M|USD|VBC_Default_Criteria|Allowance|Flat Amount|CRFL RRF LDG US1||Year|VBC Allowance Location

MERGE|CalculationValues|2020/01/01|4712/12/31||2000||||||||CRFL RRF LDG US1|VBC_Allowance|0|999999999999
MERGE|CalculationValues|2020/01/01|4712/12/31||10000||||||||CRFL RRF LDG US1|VBC_Allowance_greaterthan 5|0|999999999999
MERGE|CalculationValues|2020/01/01|4712/12/31||1500||||||||CRFL RRF LDG US1|VBC_Allowance_Reading<=5|0|999999999999
MERGE|CalculationValues|2020/01/01|4712/12/31||6500||||||||CRFL RRF LDG US1|VBC_Allowance_Reading>5|0|999999999999
MERGE|CalculationValues|2020/01/01|4712/12/31||500||||||||CRFL RRF LDG US1|VBC_Value_All_>5|0|999999999999
MERGE|CalculationValues|2020/01/01|4712/12/31||0||||||||CRFL RRF LDG US1|Def_criter_Val|0|999999999999