Understanding Banking and Recipient Processing
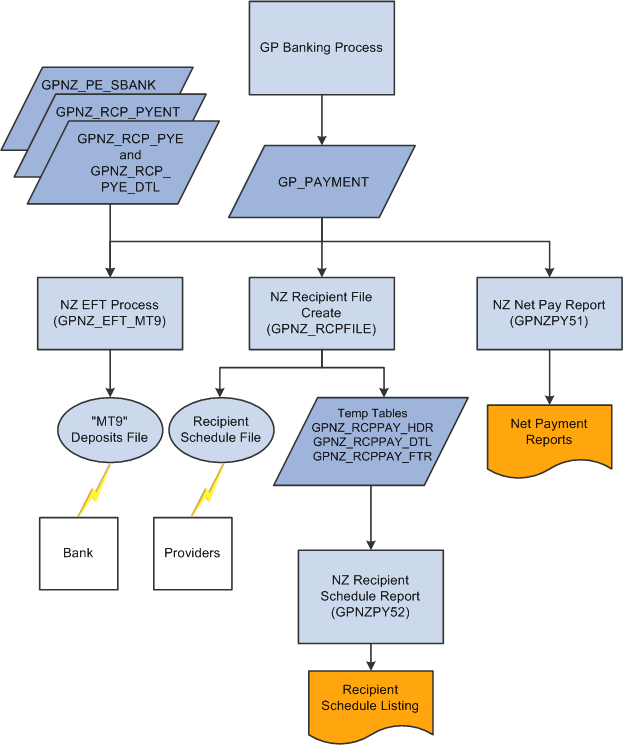
The banking process of Global Payroll brings together payroll data, pay entity source bank data, and payee or recipient bank data. The EFT file creation process extracts data compiled by the banking process according to the type of EFT file that you are creating, merges it with data provided by the New Zealand country extension, and creates the file for transmission.
The following diagram shows the process flow for banking and recipient processing:

Note: In these topics a provider and a recipient, unless otherwise mentioned, are the same thing.