Understanding the Time Administration Process Flow
The batch process in Time Administration converts reported and scheduled time into payable time. It executes the rules you defined using Time and Labor's online tools, selects time reporters for processing, combines time reporters into batches, determines the period to process, and calculates prior period adjustments before passing time reporter data to your payroll system or other applications.
The programs that make up the batch process are listed in the following table in the order in which they are run:
|
Program Name (Technical) |
Function |
|---|---|
|
TL_TIMEADMIN |
Main Module |
|
TL_TA000200 |
Step 1: Determining Time Reporters to Process |
|
TL_TA000300 |
Step 2: Combining Time Reporters into Batches |
|
TL_TA000400 |
Step 4: Building the Rule Map |
|
TL_TA000501 |
Step 5: Batch Process Driver |
|
TL_ABS_RSVL |
Resolve Absence Data |
|
TL_TA000600 |
Step 8: Matching Punches |
|
TL_SCHRES_AE |
Schedule resolve callable routine. |
|
TL_TA000700 |
Step 9: Creating Intermediate Payable Time |
|
TL_TA000750 |
Step 10: Tracking Attendance |
|
TL_TA000850 |
Step 11: Apply Rounding |
|
TL_TA_RULES |
Rules Processing |
|
TL_TA000900 |
Step 12: Validate Data and Perform Estimated Gross |
|
TL_VALD_MAIN |
Step 13: Time Validation |
|
TL_TA001000 |
Step 14: Processing Offsets |
|
TL_TA001100 |
Step 15: Updating Payable Time |
|
TL_TA001200 |
Approvals and Notifications |
|
TL_TA001300 |
Step 16: Updating TR Status |
The following sections present detailed information about each of these steps.
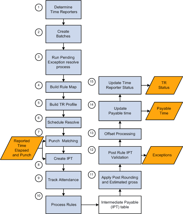
This diagram illustrates the Time Administration process flow

Time Administration, the core process in Time and Labor, produces payable time that is passed to other applications such as Payroll and Project Costing. It is critical that this process produces accurate results and successfully completes within a certain processing window. Time Administration is an iterative process that only processes records that need processing. Depending on the size of the population at your installation, you may need to configure Time Administration to run concurrently to reduce clock time in order to fit your processing window.
Time Administration is a complex process comprised of many Application Engine (AE) programs. The main driver for the Time Administration process is TL_TIMEADMIN. When invoked, TL_TIMEADMIN calls other Application Engine processes to perform various tasks. Most of these subprograms contain the prefix of TL_TA followed by a six-digit number starting from 000200 to 001300. Subprograms that do not contain a number have been added to increase performance.
This diagram illustrates the subprograms called by TL_TIMEADMIN

The following table lists the Application Engine processes associated with Time Administration and describes:
The function of each Application Engine.
Tables accessed during the Application Engine process.
Tables updated during the Application Engine process.
|
Application Engine |
Function |
Tables Accessed/Updated |
|---|---|---|
|
TL_TIMEADMIN |
This is the main Time Administration driver program. It performs initialization tasks, calls other AE programs to perform various tasks, and performs finalization tasks. |
Note: The following table names listed ending with XX are temporary tables. You will need to replace XX with the correct temp table instance number before accessing them. Temp table instance number can be found in your AET log file or the Temp Tables tab of the Process Monitor while the process is running. |
|
TL_TA000200 |
|
Tables Accessed: TL_TR_STATUS – selects records with TA_STATUS of Y or X and EARLIEST_CHGDT <= Process Date. Tables Updated: TL_TA_TRLISTXX – contains a list of time reporters to be processed in subsequent steps of Time Administration. |
|
TL_TA000300 |
|
Tables Accessed:
Note: You can adjust the batch size (Max Employees In Rules Run) on the Installation Options page to increase or decrease the number of batches. Tables Updated: TL_TA_BATCH%XX – contains batches of time reporters. Note: There are many temp tables with the prefix TL_TA_BATCH that hold batch related data. TL_TR_STATUS – sets TA_STATUS to X for all time reporters being processed. Note: The Time Administration process deletes a batch when there is no reason to process the employees in the batch. The rows that are deleted from TL_TA_BATCH result in gaps in the table. If there still are high severity exceptions that are not resolved (from source TVP / TVE) and if theContinue with Exceptions check box is cleared in the Time Administration Options group box on the TL Installation page, TimeAdmin will remove those employees from the current batch. |
|
TL_TA000400 |
Creates rule maps – contains rules to be executed in priority order for each batch. |
Tables Accessed: TL_TA_BATCHXX – contains batches of time reporters. Tables Updated:
|
|
TL_TA000501 |
Calls TL_TRPROFILE – to create time reporter profiles. If Time and Labor is integrated with Global Payroll or Payroll for North America using Absence Management, or both, this step loads the Workgroup, PNA pay group and GP pay group attributes, including holiday configurations.
|
Tables Accessed: TL_TA_BATCH%XX – contains batches of time reporters. Tables Updated:
Note: TL_PROF_WRKXX can be used in custom rules to improve performance. |
|
TL_SCHRES_AE |
Tables Accessed: TL_PROF_WRK – contains time reporter data. Tables Updated: WRK_ADHOC_TAOXX |
|
|
TL_ABS_RSLV |
Tables Accessed:
Tables Updated:
|
|
|
TL_TA000600 |
Converts punch time into elapsed time by calculating duration between two consecutive punches. Applies day breaker options and applies pre-rule punch rounding. Before inserting schedule punch time into the punch match table, the system checks for absence data for the days. |
Tables Accessed:
Tables Updated: TL_MTCHD_1XX – contains matched punches. |
|
TL_TA000700 |
Load absences (if integrated). Creates intermediate payable time (IPT) from matched punches (created by TL_TA000600), and reported elapsed time. Scheduled time is only created for workgroups with exceptions. |
Tables Accessed:
Tables Updated: TL_IPT1XX– contains intermediate payable time data for all time reporters in the current batch. |
|
TL_TA000750 |
Processes attendance data. |
Tables Accessed:
Tables Updated:
|
|
TL_TA000850 |
Calls TL_TA_RULES to apply rules in the order specified on the rule program for each batch. |
Tables Accessed:
Tables Updated: TL_IPT1XX– contains intermediate payable time data for all time reporters in the current batch. |
|
TL_TA000900 |
|
Tables Accessed:
Tables Updated: TL_IPT1XX– contains intermediate payable time data for all time reporters in the current batch. |
|
TL_VALD_MAIN |
Post rule validation
|
Tables Accessed:
|
|
TL_TIMEADMIN.JB000 |
|
Table Accessed: GP_PI_GEN_DATA — contains processed absence Positive Inputs |
|
TL_TA001000 |
Creates offsets. Creates offsets for absence rows that are from Global Payroll only. Note: Payroll for North America processes offsets for absences created and passes negative absence rows into TL_PAYABLE_TIME. |
Tables Accessed:
Tables Updated:
|
|
TL_TA001100 |
|
Tables Accessed:
Tables Updated:
|
|
TL_TA001200 |
|
Tables Updated:
Note: TL_TA001200 is where Time Administration interacts with the AWE application. |
|
TL_TA001300 |
|
Tables Accessed:
Tables Updated: TL_TR_STATUS – contains an updated row for each time reporter enrolled in Time and Labor. |
TL_TR_STATUS is a control table in Time and Labor that is regularly updated by Time Administration and other processes. It is important to understand how and when this record gets created and updated, since it essentially controls the behavior of Time Administration.
When time reporters are enrolled in Time and Labor, the system creates a TL_TR_STATUS control record for each distinct time reporter. This control table is updated when certain changes are made to time related data. Specifically, there are two fields that tell Time Administration how much data to process for each time reporter:
TA_STATUS
EARLIEST_CHGDT
For exception and positive time reporters, TA_STATUS is initially set to Y and EARLIEST_CHGDT is set to the Time and Labor enrollment date.
When changes are made to reported time, EARLIEST_CHGDT gets updated if EARLIEST_CHGDT is later than the change date and TA_STATUS is set to Y.
Time Administration selects records with TA_STATUS = Y or X and EARLIEST_CHGDT is earlier or equal to the Process Date specified on the run control to be processed.
At the beginning of Time Administration (TL_TA000300), TA_STATUS gets set to X to indicate to other processes that it is being processed.
At the end of Time Administration (TL_TA001300), TA_STATUS and EARLIEST_CHGDT get updated as follows:
For positive time reporters without exceptions, TA_STATUS gets set to N and EARLIEST_CHGDT gets set to the latest date of payable time. If no changes are made to reported time, positive time reporters will not be selected for processing in subsequent Time Administration runs.
For exception time reporters without exceptions, TA_STATUS gets set to Y and EARLIEST_CHGDT gets set to the first day of the next time period (specified on work group). Exception time reporters will always be selected for processing in subsequent Time Administration.
For all time reporters with exceptions, TA_STATUS gets set toY and EARLIEST_CHGDT gets set to the first day of the exception. This way, exceptions will be processed and resolved.
Note: The Earliest Change Date (ECD) will be reset to the effective date upon rehiring or when reactivating a time reporter. ECD will not be reset if there are previous pending rows to be processed.
The following terms and concepts are used throughout the documentation on batch processing, and are defined:
Term |
Definition |
|---|---|
Date Under Report (DUR) |
The actual date of the time being reported for a shift as defined by the Day Breaker Options and Day Breaker Range. |
Earliest Change Date (EARLIEST_CHGDT) |
The date-under-report of the earliest addition or update to time-related data for a time reporter since the last Time Administration run. The earliest change date helps determine both the range of dates and the amount of data that will be processed for each time reporter. |
TA Status (TA_STATUS) |
This field is used to determine whether a time reporter should be processed through Time Administration. Valid values are Y (the time reporter should be processed) and N (the time reporter should not be processed). |
Process Instance |
Has a process instance value when the TL_TR_STATUS was last updated by a batch process, such as Time Admin or Submit Time. |