Processing Credit Card Transactions
This section provides an overview of credit card transaction processing and discusses how to:
Select gift and membership transactions for processing.
Authorize gift and membership transactions.
Capture gift and membership transactions.
Authorize and capture transactions as a single process.
Handle denied CyberSource transactions.
After you have posted a gift or membership with a credit card tender type to the general ledger, you can then process it through the third-party payment processor, CyberSource. Contributor Relations supports the following transaction processes through CyberSource:
Authorization
Authenticates the credit card number and places a temporary hold on the specified amount against the cardholder's credit card. Also generates an authorization number and reduces the cardholder's available credit by the authorized amount. If the credit card information is not correct, or the cardholder does not have available credit, the system generates a message declining the transaction. Note that CyberSource does not bill the credit card at this time; it only verifies that the card is valid for the charge.
Capture
Confirms the temporary hold placed on credit card funds after a transaction has been authorized and bills the credit card.
Authorize and Capture
Combines transaction authorization and capture together in a single process.
Credit
Issues a refund to a customer's credit card account after an adjusted gift or membership.
The table below lists all possible transaction statuses that are assigned to gift and membership transactions as they move through the credit card payment process.
|
Status Value |
Definition |
|---|---|
|
V (valid) |
Upon entry of successfully validated credit card information on the credit card entry page, the AV_EP_GIFT_DTL or AV_EP_MBR_DTL tables initialize the AV_PAYMENT_STATUS field to V for this transaction. The transaction is ready for initial processing. The prerequisite to authorize gift or membership transactions is to have a value in the AV_PAYMENT_STATUS field of V. |
|
A (authorized) |
After successful authorization from the third-party payment processor, the system sets the value of the AV_PAYMENT_STATUS field for the gift or membership transaction (AV_EP_GIFT_DTL or AV_EP_MBR_DTL table) to A. The prerequisite to capture a gift or membership transaction is to have an AV_PAYMENT_STATUS value of A. |
|
B (captured) |
After successful billing from the third-party payment processor, the system sets the AV_PAYMENT_STATUS field for the gift or membership transaction to B. After a transaction is captured, it is considered complete and no longer shows up on the EP Transaction Processing - Filter Options page. |
|
P (pending credit) |
After a gift or membership transaction has been adjusted, after it has been captured, if the credit card information has been modified then the original amount charged to the credit card needs to be refunded. As part of the adjustment process, the system updates the AV_PAYMENT_STATUS field to P for this transaction. The transaction is ready to be credited. |
|
C (refunded) |
A transaction has an AV_PAYMENT_STATUS value of C as a successful result of selecting the transactions after filtering on a Transaction Requested value of Credit on the EP Processing Transaction - Filter Options page and processing these transactions through a third-party credit card processor. |
|
D (denied) |
After a transaction is sent to the third-party payment processor, if the system generates a message declining the transaction, the system updates the AV_PAYMENT_STATUS field to D for this transaction. Denied transactions are then ready to be viewed and selected from the EP Denied Transactions page. |
|
N (cancelled) |
A transaction has an AV_PAYMENT_STATUS value of N as a result of the adjustment process or as a result of selecting the transaction and running the Cancel Pmt process through the EP Denied Transactions - Transaction List page. |
|
M (manual) |
A transaction has an AV_PAYMENT_STATUS value of M as a result of selecting the transaction and running the Manual process through the EP Denied Transactions - Transaction List page. If a transaction is flagged as Manual, all subsequent adjustments to the transaction also need to be Manual. |
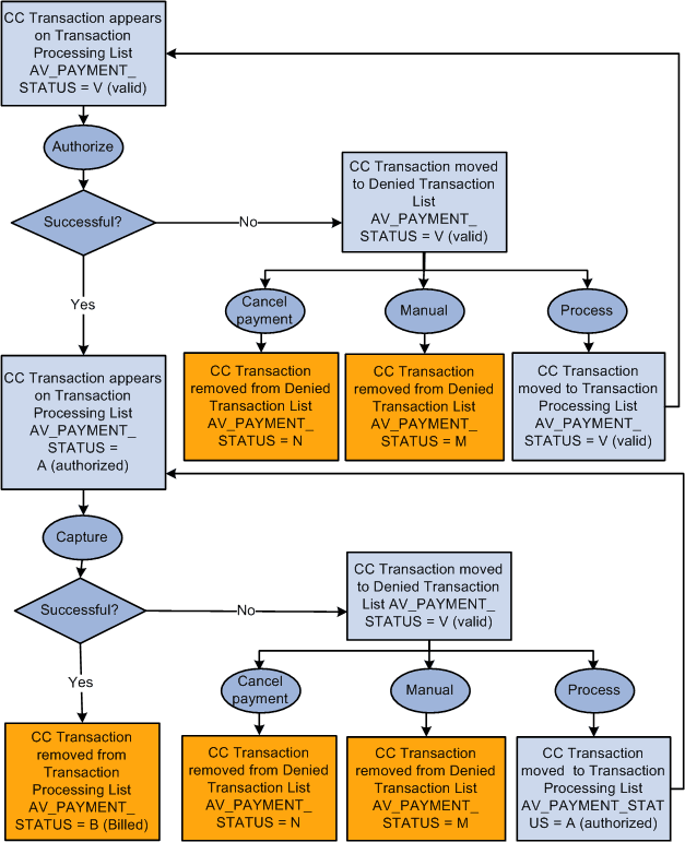
The following graphic illustrates the steps involved in processing gift and membership credit card transactions.
This graphic provides a summary process flow for electronic payment transaction processing:

|
Page Name |
Definition Name |
Navigation |
Usage |
|---|---|---|---|
|
EP Transaction Processing - Filter Options |
AV_EP_FLTR |
|
Enter your selection criteria for the gifts or member transactions to process. |
|
EP Transaction Processing - Transaction List |
AV_EP_G_PROC AV_EP_M_PROC |
Click the Search button on the EP Transaction Processing - Filter Options page. |
Select and authorize gift or membership transactions that meet the criteria you entered on the EP Transaction Processing - Filter Options page. |
Access the EP Transaction Processing - Filter Options page ().
This example illustrates the fields and controls on the EP Transaction Processing - Filter Options page. You can find definitions for the fields and controls later on this page.

Field or Control |
Description |
|---|---|
Institution |
Enter an institution code. |
Business Unit |
Enter a business unit for the gift or membership transactions to process. This field cannot be left empty because Transaction Requested field values are dependent on the business unit specified. Note: Session number and gift number fields are tied to the business unit; you must specify a business unit here to filter on these two fields later on the page. |
Tender Type |
Enter the electronic processing tender type for the gift or membership transactions to process. Note: The example above uses CC to designate this electronic payment tender type. However, you can define it as anything using the Tender Types page. |
Transaction Requested |
There are four credit card transaction processes currently supported by CyberSource: Authorize, Capture, Authorize and Capture, and Credit. Select the appropriate transaction for the processing step to complete. |
Self Service Session |
Select the type of session to process: All Sessions: to select gifts and memberships made through both Contributor Relations and Involvement self-service pages. Only Self Service: to select gifts made through the self-service Make a Donation pages only. Non Self Service: to select gifts made through Contributor Relations non self-service pages only. |
Post Date |
Enter both From and To dates to select gifts or memberships posted within the range. |
Session Number |
Enter a session number to select gifts made in this specific session only. To display a session, you must enter a business unit. |
Gift |
If you are processing gift transactions, this field is available for entry. Enter a gift number to select gifts made with this gift number only. To display a specific gift, you must enter a business unit. |
Mbr Pmt Nbr (membership payment number) |
If you are processing membership transactions, this field is available for entry. Enter a membership payment number to select membership transactions made with this payment number only. To display a membership, you must enter a business unit. |
Search |
Click to filter the electronic payment transactions according to the specified criteria and display the results on the EP Transaction Processing - Transaction List page. |
Access the EP Transaction Processing - Transaction List page (Click the Search button on the EP Transaction Processing - Filter Options page).
Note: On the EP Transaction Processing - Filter Options page, set Transaction Requested to Authorize.
The following fields on this page are defined on the EP Transaction Processing - Filter Options page: Business Unit, Tender, Session Nbr, Gift Nbr, Mbr Pmt, Nbr (if authorizing membership transactions), and Post Dt.
Field or Control |
Description |
|---|---|
Select and Select All |
Select the check box for each row to process, or click the Select All button to select all rows on the page. |
Payment Status |
Displays the current transaction status. If you click a link under this heading, a page appears that gives details of all existing transaction processing information. |
Auth Dt (authorization date) |
When the transaction is authorized, the system populates this field. |
Reference Nbr (reference number) |
When the transaction is sent, the system populates this field with a system-generated reference number used to communicate with the third-party credit card processor. |
Gift Amt (gift amount) |
If the transaction is a gift, displays the amount of the gift credit card transaction. |
Mbr Dues (membership dues) |
If the transaction is a membership, displays the amount of the membership credit card transaction. |
Process |
Click to run the authorization process. The system gathers the transactions you select and sends them to the third-party credit card processor. Important! After you click the Process button, give the process at least 30 seconds to run. |
Set Filter Options |
Click to return to the EP Transaction Processing - Filter Options page. |
If the search criteria you enter on the EP Transaction Processing - Filter Options page does not meet any existing transaction records, you receive the following informational message:
This example illustrates the fields and controls on the EP Transaction Processing - Transaction List message (AV_EP_G_PROC). You can find definitions for the fields and controls later on this page.

Important! On the EP Transaction Processing - Transaction List page, if you click the Select All button to select transactions for processing, you receive the informational message above. This does not mean there was a processing error; the system uses this message to notify you that processing of the entire Transaction List is complete, and it has found no more records to process.
After the system authorizes a transaction, the value of the AV_PAYMENT_STATUS field for gift or membership transactions (AV_EP_GIFT_DTL or AV_EP_MBR_DTL) becomes A. If any transactions do not successfully authorize, you must complete them using the denied transactions process or using a gift adjustment session.
After the system authorizes a group of transactions, you can filter for transactions using the EP Transaction Processing - Filter Options page and then select and capture the transactions using the EP Transaction Processing - Transaction List page. When you return to these pages, you must filter and process the transactions with a Transaction Requested field value of Capture.
Note: All gifts made through PeopleSoft Involvement self-service pages enter the system at this stage, authorized and ready to be captured.
After the system captures a transaction, the value of the AV_PAYMENT_STATUS field for gift or membership transactions (AV_EP_GIFT_DTL or AV_EP_MBR_DTL) becomes B.
Instead of authorizing and capturing gift and membership transactions in separate steps, you can run both processes in one step. For some organizations, this is preferable because it allows you to streamline your processes. For others, it is more valuable to monitor each process.
Note: Your organization may have financial considerations, because a third-party credit card processor charges a per transaction fee; authorizing and capturing are considered separate transactions. If you authorize and capture in a single succession, use a single transaction to authorize/capture.
If you decide to authorize and capture in a single process, you can use the same EP Transaction Processing - Filter Options and EP Transaction Processing - Transaction List pages as you would when authorizing and capturing separately. However, when you use these pages, you must filter and process the transactions with a Transaction Requested field value of Authorize and Capture.
After the system successfully authorizes and captures a transaction in a single succession, its status becomes B.
Here is some additional information about handling denied CyberSource transactions:
If the EP Process receives a returned message indicating an E-System error, an error has occurred after the PeopleSoft-to-credit-card-merchant connection.
In this instance, the transaction is denied but is unavailable for reprocessing through the Denied Transactions component.
This does not stop the process from continuing for subsequent valid transactions in the same process run.
Contact the donor, because the transaction failed outside of the PeopleSoft/CyberSource connection. For example, the transaction was denied by the donor's bank.