このレシピについて
このレシピでは、プロセス監査、履歴およびコメントのデータをプロセス自動化からスケジュールされた間隔でATPデータベースに増分フェッチおよび更新します。
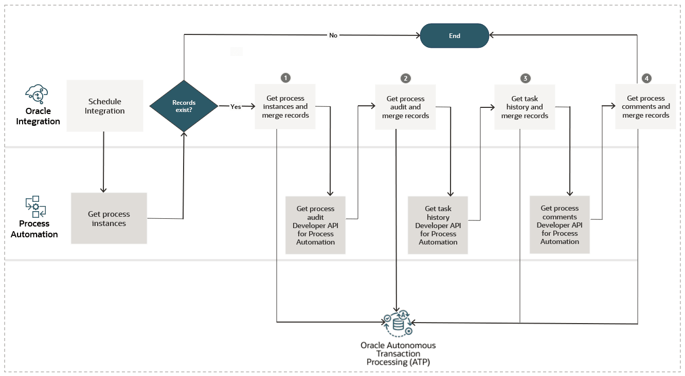
レシピを使用するには、レシピをインストールし、その中の接続およびその他のリソースを構成する必要があります。 レシピのスケジュール済統合フローがトリガーされると、プロセス自動化からプロセス・インスタンス・データがフェッチされ、必要に応じてレコードがマージされます。 次に、レシピはプロセス自動化開発者APIを使用して、プロセス監査データ、タスク履歴およびそれらのインスタンスのコメントを取得し、データをマージします。 処理済およびマージ済のすべてのレコードは、最終的にOracle Autonomous Transaction Processingに格納されます。
システムおよびアクセスの要件
-
Oracle Integration 3
-
プロセスの自動化
-
管理者ロールを持つプロセス自動化のアカウント
-
Oracle Autonomous Transaction Processing
-
管理者ロールを持つOracle Autonomous Transaction Processingのアカウント
レシピ・スキーマ

図process-automationの説明-atp.png
レシピのスケジュール済統合フローがトリガーされると、プロセス自動化からプロセス・インスタンスの詳細がフェッチされます。 プロセス・インスタンスが存在しない場合、フローは終了します。 それ以外の場合、レシピはプロセス・インスタンスに関する詳細を引き続き収集します。 まず、プロセス自動化に開発者APIを使用して、プロセス自動化からプロセス監査データを取得し、Oracle Integrationで監査データをマージして、ATPデータベースに監査データ・レコードを格納します。 次に、プロセス自動化に開発者APIを使用して、プロセス自動化からタスク履歴詳細を取得し、Oracle Integrationでタスク履歴データをマージして、ATPデータベースにタスク履歴データ・レコードを格納します。 最後に、プロセス自動化にDeveloper APIを使用して、プロセス・コメントを取得し、Oracle Integrationのコメント・データをマージして、コメント・データ・レコードをATPデータベースに保存します。 したがって、このレシピを使用すると、プロセス自動化インスタンスの監査、タスク履歴およびコメント・データをOracle Autonomous Transaction Processingに抽出、統合および格納して、分析および運用効率を高めることができます。