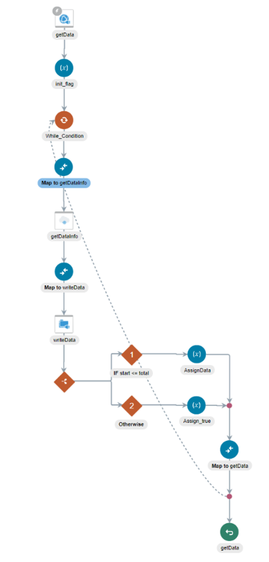
統合でのページ区切りの概念の使用
Salesforce Commerce Cloudで多数の結果をフェッチする必要がある場合は、「Salesforce Commerce Cloudアダプタ」のページ区切り機能を使用できます。 ページ区切りは、結果の合計数を分離するのに役立ちます。 統合をトリガーし、ソートされた結果を受信する際の要件に従って、ページ当たりの結果数を指定できます。
このユースケースでは、カタログ結果のフェッチ中にページ区切りを使用して結果をソートする方法について説明します。 同様に、Storesオブジェクト、Rolesオブジェクト、Productsオブジェクトなどのページ区切りを使用できます。 この操作を実行するには、オーケストレーションとのページ区切りを使用して、Oracle Integrationの「Salesforce Commerce Cloudアダプタ」の統合を作成します。


