Integrating with Campus Solutions
To fully leverage constituent relationships for the purpose of recruiting, retention and fundraising, you need to understand where your constituents are in the overall lifecycle. Without this insight, you might try to recruit students for programs in which they are already enrolled, send student retention surveys to graduated students, or worse, send admittance-related communications to prospects who were denied acceptance. CRM for Higher Education provides a robust integration between CRM and Campus Solutions for tracking the constituent life cycle status from suspect to prospect to applicant to student to alumnus in order to ensure that recruiting, retention, and alumnus communications are targeted to the right audience.
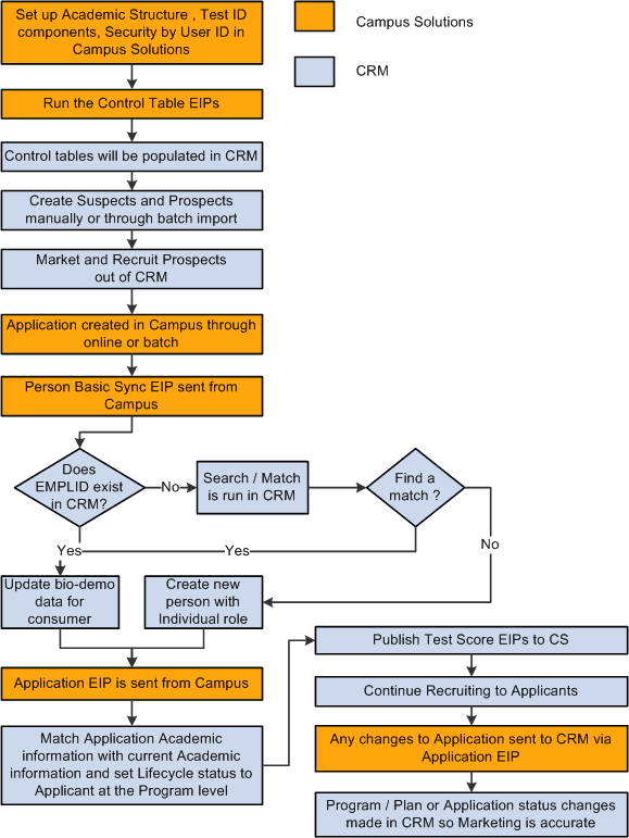
The following diagram shows the typical Higher Education process flow, highlighting the points at which EIPs are run and how the lifecycle status changes throughout the process.

The following diagram shows a continuation of the typical Higher Education process flow, highlighting the points at which EIPs are run and how the lifecycle status changes throughout the process.

Note: The diagrams are connected—consider an arrow to exist pointing between “Program/Plan or Application status changes made in CRM so Marketing is accurate” in the first diagram, and “Applicant is Matriculated” in the second.
|
Page Name |
Definition Name |
Usage |
|---|---|---|
|
BO_INSTALLATION |
Configure the system to allow users to call Search/Match functionality from PERSON_BASIC_SYNC. |
Setup information including academic structure, academic type and load, and school information will be sent to CRM for Higher Education so that prospective students can be created in CRM for Higher Education. Additionally, security constructs including institution, career, program and plan security by user ID, and test ID security are sent to CRM for Higher Education so that PeopleSoft CRM for Higher Education will respect the same security out of the box as the Campus Solutions system.
The following table shows the control table information that is synced from Campus Solutions.
|
Functionality |
Message Name |
CRM Records to Update |
|---|---|---|
|
Academic Structure |
SSR_ACADINST_SETUP_FULLSYNC |
INSTITUTION_TBL |
|
SSR_ACADCAMP_SETUP_FULLSYNC |
CAMPUS_TBL |
|
|
SSR_ACADCAR_SETUP_FULLSYNC |
ACAD_CAR_TBL |
|
|
SSR_ACADPROG_SETUP_FULLSYNC |
ACAD_PROG_TBL |
|
|
SSR_ACADPLAN_SETUP_FULLSYNC |
ACAD_PLAN_TBL |
|
|
SSR_ACADSUBPLAN_SETUP_FULLSYNC |
ACAD_SUBPLN_TBL |
|
|
SSR_ACADTRM_SETUP_FULLSYNC |
TERM_TBL |
|
|
SSR_ACADINST_SETUP_SYNC |
INSTITUTION_TBL |
|
|
SSR_ACADCAMP_SETUP_SYNC |
CAMPUS_TBL |
|
|
SSR_ACADCAR_SETUP_SYNC |
ACAD_CAR_TBL |
|
|
SSR_ACADPROG_SETUP_SYNC |
ACAD_PROG_TBL |
|
|
SSR_ACADPLAN_SETUP_SYNC |
ACAD_PLAN_TBL |
|
|
SSR_ACADSUBPLAN_SETUP_SYNC |
ACAD_SUBPLN_TBL |
|
|
SSR_ACADTRM_SETUP_SYNC |
TERM_TBL |
|
|
External Org |
SCC_EXT_ORG_SYNC |
EXT_ORG_TBL |
|
ORG_LOCATION |
||
|
EXT_ORG_TBL_ADM |
||
|
SCC_EXT_ORG_FULLSYNC |
EXT_ORG_TBL |
|
|
ORG_LOCATION |
||
|
EXT_ORG_TBL_ADM |
||
|
School Type Setup Table |
SCC_SCHL_TYPE_SETUP_SYNC |
LS_SCHL_TYP_TBL |
|
SCC_SCHL_TYPE_SETUP_FULLSYNC |
LS_SCHL_TYP_TBL |
|
|
Test Component - Setup |
SAD_TEST_SETUP_SYNC |
SA_TEST_TBL |
|
SA_TCMP_REL_TBL |
||
|
SAD_TEST_SETUP_FULLSYNC |
SA_TEST_TBL |
|
|
SA_TCMP_REL_TBL |
||
|
SAD_TEST_COMP_SYNC |
SA_TEST_CMP_TBL |
|
|
SAD_TEST_COMP_FULLSYNC |
SA_TEST_CMP_TBL |
|
|
SAD_TEST_SCRTY_SYNC |
SAD_TEST_SCTY |
|
|
SAD_TEST_SCRTY_FULLSYNC |
SAD_TEST_SCTY |
|
|
Admit Type Setup |
SAD_ADMITTYPE_SETUP_FULLSYNC |
ADMIT_TYPE_TBL |
|
SAD_ADMITTYPE_SETUP_SYNC |
ADMIT_TYPE_TBL |
|
|
Academic Structure Security |
SSR_SCRTY_INST_UID_FULLSYNC |
SCRTY_TBL_INST |
|
SSR_SCRTY_INST_UID_SYNC |
SCRTY_TBL_INST |
|
|
SSR_SCRTY_CAR_UID_FULLSYNC |
SCRTY_TBL_CAR |
|
|
SSR_SCRTY_CAR_UID_SYNC |
SCRTY_TBL_CAR |
|
|
SSR_SCRTY_PROG_UID_FULLSYNC |
SCRTY_TBL_PROG |
|
|
SSR_SCRTY_PROG_UID_SYNC |
SCRTY_TBL_PROG |
|
|
SSR_SCRTY_PLAN_UID_FULLSYNC |
SCRTY_TBL_PLAN |
|
|
SSR_SCRTY_PLAN_UID_SYNC |
SCRTY_TBL_PLAN |
|
|
Referral Source Sync |
SAD_RFRL_SRC_SETUP_SYNC |
REFERL_SRCE_TBL |
|
SAD_RFRL_SRC_SETUP_FULLSYNC |
REFERL_SRCE_TBL |
Note: Note: When you sync an institution using SSR_ACADINST_SETUP_SYNC or SSR_ACADINST_SETUP_FULLSYNC, a new profile field is created. In order to activate the profile, you must run the Application Engine program RA_PROF_CACH to clear the profile cache. You must also clear the application server cache and recycle the application server.
To provide a real time update from Campus Solutions to CRM for Higher Education, incremental syncs are included for prospect, applicant, and student data. As changes are made in Campus Solutions to the prospect, applicant, or student (including applicant status, change of program, plan, and so on), real time messages are sent to CRM so that CRM always has the most up-to-date information about that constituent, ensuring accurately targeted communications.
|
Functionality |
Message Name |
CRM Records to Update |
|---|---|---|
|
Person Data Extended Sync |
SCC_SRVC_IND_SYNC |
Profile - CS-ADM Service Indicators |
|
CS_SRVC_IND_DAT |
||
|
SAD_ADM_INTEREST_SYNC |
Profile - CS-ADM Academic Interests |
|
|
CS_INTERESTS |
||
|
SSR_EXTRACUR_ACTVTY_SYNC |
Profile - CS-ADM Extracur Activity |
|
|
CS_EXCR_ACTVTY |
||
|
SAD_EXT_ACAD_DATA_SYNC |
Profile - CS-ADM Academic History |
|
|
CS_ACAD_HISTORY |
||
|
SCC_PERSON_SYNC |
Profile - CS-Person |
|
|
CS_PERS_DATA_SA |
||
|
Prospect |
SAD_ADM_PRSPCT_DATA_SYNC |
RD_CONSTITUENT |
|
RD_CAREER |
||
|
RD_PROGRAM |
||
|
RD_PLAN |
||
|
RD_SUBPLAN |
||
|
CS_ADM_PRSPCT_DATA_FULLSYNC |
RD_CONSTITUENT |
|
|
RD_CAREER |
||
|
RD_PROGRAM |
||
|
RD_PLAN |
||
|
RD_SUBPLAN |
||
|
Applicant |
SAD_ADM_APPL_DATA_SYNC |
RD_CONSTITUENT |
|
RD_CAREER |
||
|
RD_PROGRAM |
||
|
RD_PLAN |
||
|
RD_SUBPLAN |
||
|
CS_ADM_APPL_DATA_FULLSYNC |
RD_CONSTITUENT |
|
|
RD_CAREER |
||
|
RD_PROGRAM |
||
|
RD_PLAN |
||
|
RD_SUBPLAN |
||
|
Test Score Sync |
SAD_TEST_SCORES_SYNC |
RD_TEST |
|
RD_TEST_SCORE |
||
|
CS_TEST_SCORES_FULLSYNC |
RD_TEST |
|
|
RD_TEST_SCORE |
||
|
Student Status Change |
SSR_ACAD_PROG_SYNC |
RD_CONSTITUENT |
|
RD_CAREER |
||
|
RD_PROGRAM |
||
|
RD_PLAN |
||
|
RD_SUBPLAN |
||
|
SSR_ACAD_PROG_FULLSYNC |
RD_CONSTITUENT |
|
|
RD_CAREER |
||
|
RD_PROGRAM |
||
|
RD_PLAN |
||
|
RD_SUBPLAN |
When a person is created in Campus Solutions, the person information is sent over to CRM via the PERSON_BASIC_SYNC process. Because suspects and prospects are brought directly into CRM, these individuals exist in the system, but do not have an EmplID. Because of this, it is important that when the person information is processed in CRM, the system must recognize whether that person already exists in order that his or her information can be updated. If this link is not made, then the person could end up existing in the system in two different places, once as a suspect or prospect, and once as a student or applicant.
Because of this, and in order to ensure that the number of duplicates between CRM and Campus Solutions is limited, the Search/Match process is called when the system does not find the EmplID associated with an individual.
Process Flow
The following flow chart illustrates the path that the PERSON_BASIC_SYNC process follows as it determines whether to create a new Person record or update an existing one.

If the system does not find an EmplID and Search/Match is enabled, the Search/Match functionality is invoked, passing the API a PERSON_BASIC_SYNC-specific Configuration ID that does not allow the person to be placed in suspense. If multiple matches occur, the person is added with the individual role but a message is logged to inform you that multiple matches exist.
Use the Customer Data Management System Options page (BO_INSTALLATION) to configure the system to allow users to call Search/Match functionality from PERSON_BASIC_SYNC.
Navigation:
This example illustrates the fields and controls on the Customer Data Management System Options page. You can find definitions for the fields and controls later on this page.

You can configure the system to allow users to call Search/Match functionality from PERSON_BASIC_SYNC incremental message. By default, this capability is not enabled. To configure the capability, you use the Customer Data Management System Options page.
Field or Control |
Description |
|---|---|
Enable Search Match for EIP |
Select to enable the calling of the Search/Match functionality when processing the PERSON_BASIC_SYNC messages. PERSON_BASIC_FULLSYNC is not compatible with Search/Match. |
Search Match Configuration ID |
When calling the Search/Match functionality from PERSON_BASIC_SYNC, the SMRA_PBSEIP configuration is required (this configuration does not permit matches to be placed into the Suspense state). You cannot change this value. |
The SMRA_PBSEIP Configuration
When Search/Match is enabled, records that are imported using PERSON_BASIC_SYNC and that do not have an EmplID are not permitted to be placed in the Suspense state (they must be added to the database). To ensure that this occurs, the SMRA_PBSEIP configuration is used with this import.
This example illustrates the fields and controls on the SMRA_PBSEIP configuration.

By default, records that match a single existing record in the CRM database are updated (you can change this action to Add), and records matching multiple existing records are added (you cannot change this action). If no match is found, the new record is added to the CRM database. Only the Add option is available for records for which an EmplID is not found.
There are a number of different functions on the Campus Solutions side that can affect the academic information and lifecycle status. These include:
Adding a suspect or prospect in Campus Solutions.
Creating an application in Campus Solutions.
Student status change.
Adding a Suspect or Prospect in Campus Solutions
Because suspects and prospects can be created in CRM, typically they are not created in Campus Solutions. The reason for this is to reduce the number of prospective students in the Campus Solutions database who might not subsequently enroll. However, it is still possible to create suspects and prospects in Campus Solutions; these are synced to CRM through the existing EIPs.
A suspect or prospect can be created in Campus Solutions using the Maintain Prospect component or other Campus Solutions batch load processes, and the prospect EIPs sync this data over to CRM.
See PeopleSoft Campus Solutions Application Fundamentals , "Introducing Customer Relationship Management for Higher Education"
See PeopleSoft Recruiting and Admissions
Creating an Application in Campus Solutions
There are a number of ways to create an application in Campus Solutions, either manually through the Application Entry process or through the Admissions load process. After an application is created , the Application EIPs send the application information to CRM. If a new person was created as part of the application process, then PERSON_BASIC_SYNC and the search/match logic in CRM should have created the link between the new person in Campus Solutions and the existing person in CRM. The Application EIP then attempts to match on the Career, Institution, Program and Plan (which are mandatory fields for the application process). If a match is found, then the lifecycle status of the matching program is set to Applicant and the Application Number and Application Status (Program Status field from the application in Campus Solution) are displayed.
This is the process whereby the lifecycle status of Suspect or Prospect is set to Applicant through the Application EIP. After a person becomes an applicant, any official or self-reported test scores are published to Campus Solutions; these are used as part of the application evaluation process. As the application's status changes, those changes are sent to CRM in real time so that CRM has the most current information about the applicant for accurate targeted marketing.
After the application status is set to Matriculate, the Student Status Change message is sent to CRM and the applicant's status updated to Student.
Student Status Change
The Student Status Change message (SSR_ACAD_PROG_SYNC ) is synced to CRM any time a change in either program or plan occurs (for example, a students decides to change major or do a double major), or a change occurs in the status of the student (for example, the student transfers out or takes a leave of absence). These changes are reflected in CRM in real time so that the most accurate information is available. After the constituent becomes a student, the focus of CRM moves from recruiting to retention.
The lifecycle status is set to Alumnus when the Program Action is COMP and Program Status is Completed. The CRM focus then shifts to fundraising from retention. The trigger points for the SSR_ACAD_PROG_SYNC message are described in the Campus Solutions documentation.
See PeopleSoft Recruiting and Admissions
See PeopleSoft Campus Solutions Application Fundamentals, "Introducing Customer Relationship Management for Higher Education"