Map Groups Overview

Map groups are used when constant values for a plan are based on multiple criteria. For example, a plan might have different free look periods depending on the state where the policy is issued. The state where a policy is issued determines which value is chosen from the map group. Using SQL statements configurors can retrieve values according to criteria for rule configuration. The value is then assigned to a math variable and used for calculations or processing.

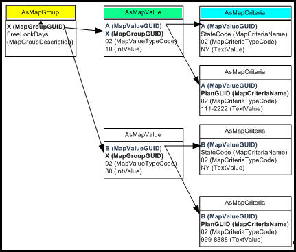
There are three tables used to create map groups.

  • AsMapGroup is the initial table. This is where the map group is defined and named. The MapGroupDescription is used to identify the map group. The name should be understandable and reusable across plans and segments. The unique MapGroupGUID is dynamically created and links to AsMapValue.

  • AsMapValue holds all the possible values for a map group and is linked to the AsMapCriteria, which associates the criteria to the values from AsMapValue.

  • AsMapCriteria is used to create the set of criteria. Each set of criteria has the same MapValueGUID.

Create map groups and configure the criteria and values from the Map Groups link on the Admin Explorer tab.

Free Look Map Table Example

Insurance plans can have different free look periods depending on the state where the policy is issued along with other factors. New York (NY) requires a 10 day minimum for the free look period and 30 days for policies that were offered through the mail. Based on this requirement, a map group is created and the MapGroupDescription is named FreeLookDays. The values of 10 and 30 days are entered in AsMapValue and linked to AsMapGroup by the MapGroupGUID. The state and plan are the criteria and will be used in AsMapCriteria. In AsMapCriteria, StateCode is used to identify the state and PlanGUID is used to identify the plan. NY will be used as the StateCode and the actual PlanGUIDs will be used to identity which plan is offered through the mail and which one is not.

Map Group Table Relationships

Relationship of Map Group Tables

There should only be one Map Group for each MapGroupDescription. There may be many AsMapValues associated with one MapGroupGUID. Each MapValueGUID must have the same set (number) as AsMapCriteria criteria.

Important: The use of an asterisk (*) as a criteria value is useful for any other situations where you do not want to list all possible variations (such as not listing all 50 states). Use the * as the criteria value in the TextValue column.