- Financials for the Americasの使用
- 補助文書セキュリティ・フォームの生成
補助文書セキュリティ・フォームの生成
偶発会計文書は、補助文書セキュリティ・フォーム偶発タイプを使用して生成できます。
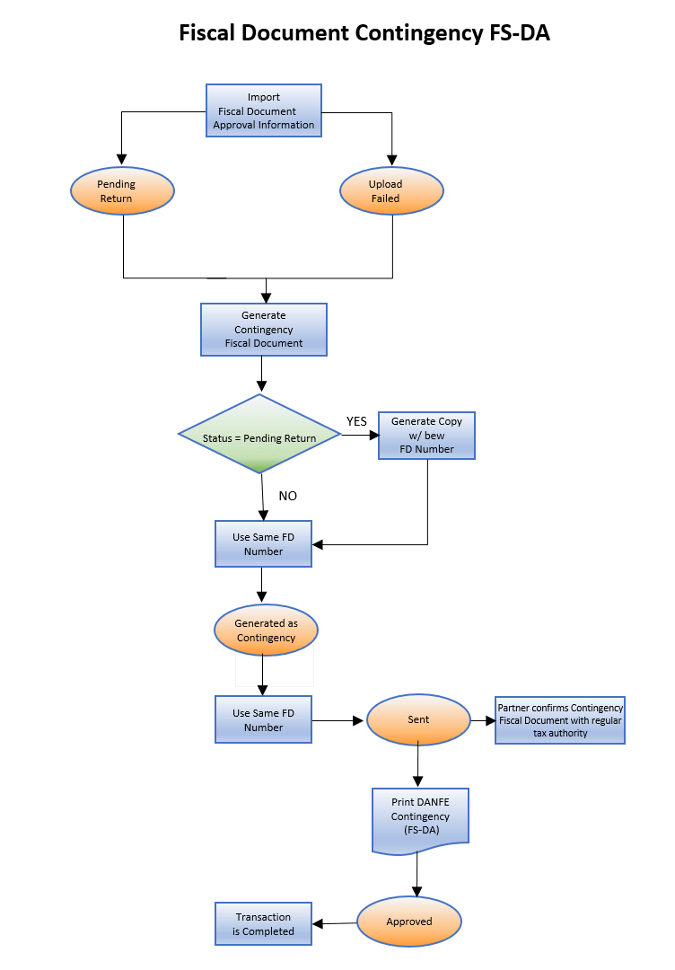
この図は、「補助ドキュメント・セキュリティ」フォームを使用した偶発会計文書の生成を示しています:

次のステップに従います。
-
「出荷」作業領域から、「会計文書生成の管理」タスクにナビゲートします。
ノート: 「請求」作業領域から「会計文書生成の管理」タスクにナビゲートすることもできます。
- 「検索」リージョンで、選択基準を入力します。
- 「検索」をクリックします。
- トランザクションを選択します。
-
「アクション」メニューで、「偶発会計文書の生成」を選択して「偶発情報の入力」ページを開きます。
ノート: この処理が許可されるのは、会計文書ステータスが「アップロード失敗」または「返品待ち」の場合のみです。
- 「偶発タイプ」フィールドで、「補助ドキュメント・セキュリティ・フォーム」を選択します。
- 「偶発シリーズ」フィールドで、一連の偶発会計文書を選択します。 「偶発シリーズ」の値は、「会計文書生成管理の管理」構成に基づいて表示されます。
- 「偶発理由」フィールドに、理由テキストを入力します。 これは税務当局が要求します。
-
「会計文書の生成」をクリックします。 このアクションは、新しい会計文書キーを生成する会計文書番号の生成プロセスを送信します。
ノート: 会計文書ステータスが「返品待ち」の場合、元の会計文書のコピーが新しい会計文書番号で生成されます。 ただし、会計文書ステータスが「アップロード失敗」の場合は、偶発会計文書に同じ会計文書番号が使用されます。 会計文書ステータスが偶発的に「生成済」に変更されます。
-
「アクション」メニューで、「会計文書を認証局に送信」を選択します。 このプロセスでは、偶発会計文書情報を含む抽出ファイルが作成され、会計文書ステータスが「送信済」に変更されます。
ノート: この場合、パートナは偶発リクエストを生成しません。 ただし、通常の税務当局とのネットワーク接続がリストアされた後、パートナは偶発会計文書が発行されたことの確認として、偶発会計文書を通常の税務当局に送信する必要があります。
- 「会計文書を「税務当局」に送信」ページで、抽出する会計文書レコードを選択するための選択基準を入力します。
- 「リクエストの発行」をクリックします。
- 「アクション」メニューで、「会計文書の印刷」を選択して、補助ドキュメント・セキュリティ・フォーム(FS-DA)のDANFEを出力します。
- トランザクションを選択します。
- 「アクション」メニューで、「税務当局返品ステータスの取得」を選択して会計文書を手動で承認します。 「税務当局返品ステータスの取得」ページが開きます。
- 「ステータス」フィールドで、「承認済」を選択します。
- 「処理日時」フィールドに、現在の日時を入力します。
- 「プロトコル番号」フィールドに、補助ドキュメント・セキュリティ・フォーム(FS-DA)のバー・コードの数値を入力します。
-
「適用」をクリックします。 会計文書ステータスが「承認済」に変わります。
会計文書が売掛管理で生成された場合、トランザクションは自動的に完了します。 出荷に基づいて会計文書が生成された場合、「出荷確認」処理が有効になり、出荷フローを続行できます。