会計文書無効化フロー
誤って作成した会計文書について税務当局にレポートし、その文書の会計文書番号が使用されないようにする必要があります。
- 会計文書のステータスが未承認、取消済または否認済です。
- 無効化リクエストは、税務当局によって指定された所定の時間制限内です。
- 税務当局によるその他の要件。
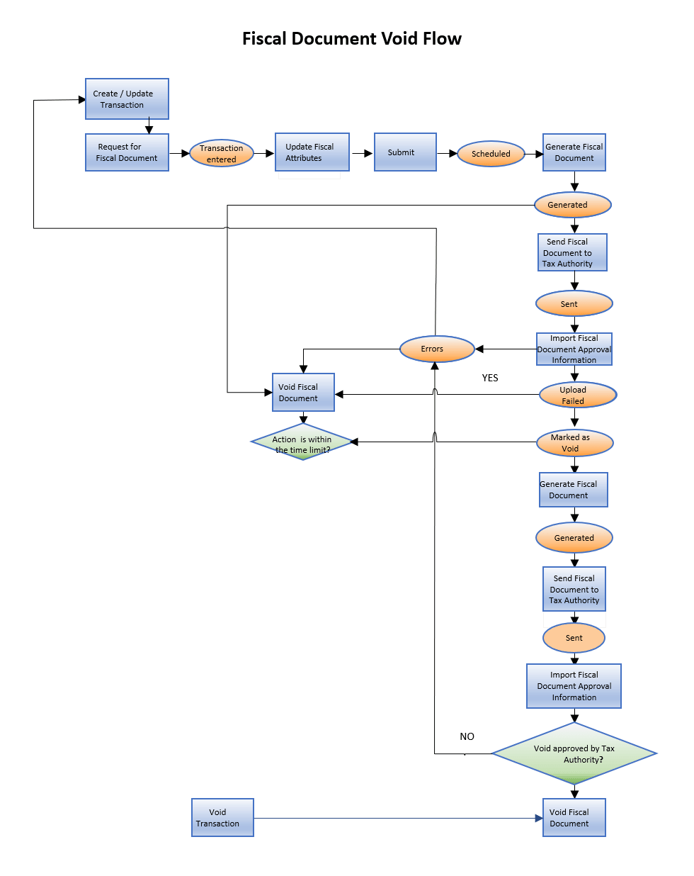
この図は、会計文書の無効化フローを示しています:

voidフロー・プロセスには、次のステップが含まれます:
-
「会計文書生成の管理」タスクから、「会計文書の無効化」アクションを選択します。
ノート: この処理は、対応する税務当局の時間制限を超えない場合、ステータスが「生成済」、「アップロード失敗」または「エラー」の商品会計文書に対してのみ許可されます。 処理が時間制限内に実行されると、会計文書ステータスが「無効としてマーク済」に変わります。 - 会計文書の生成プロセスを実行して、会計文書の無効化に必要な情報が使用可能かどうかを確認します。
検証が成功すると、会計文書ステータスが「生成済」に変わります。 無効のリクエストは、税務当局にリクエストを送信する第三者が抽出して消費できるようになりました。
- 「会計文書を税務当局に送信」プロセスでは、無効リクエスト情報を含む抽出ファイルが作成され、会計文書ステータスが「送信済」に変更されます。
- パートナは、抽出ファイルに基づいて無効リクエストXMLファイルを生成し、税務当局と通信します。
- 税務当局は、無効リクエストの検証エラーを承認または発行できます。 パートナは、会計文書承認情報のインポート・プロセスを介して税務当局レスポンスを通知します。
- 会計文書の無効化リクエストが承認されると、会計文書ステータスが「無効」に変わり、そうでない場合は「エラー」に変わります。 税務当局から返されたエラーのタイプに従って、適切な処理を実行します。
- 会計文書を無効にした後、税務当局から返されたエラーのタイプに従って適切な処理を実行します:
- 会計文書が売掛管理で生成された場合は、売掛/未収金トランザクションを手動で無効にします。
- 会計文書が出荷に基づいて生成された場合は、対応するオーダー明細が別の出荷で使用できるように、出荷明細を未割当にします。
- 会計文書の無効化:
- 「出荷」作業領域から、「会計文書生成の管理」タスクにナビゲートします。ノート: 「請求」作業領域から「会計文書生成の管理」タスクにナビゲートすることもできます。
- 「検索」リージョンで、選択基準を入力します。
- 「検索」をクリックします。
- トランザクションを選択します。
- 「処理」メニューで、「会計文書の無効化」を選択します。 ノート: この処理を実行できるのは、会計文書ステータスが「生成済」、「アップロード失敗」または「エラー」で、リクエストが時間制限内にある場合のみです。 「パーティ税金プロファイルの管理」タスクで、各税務当局の時間制限の無効化を事前に構成しておく必要があります。
- 「無効化事由」フィールドに、無効化理由を入力します。 この事由は税務当局に必須です。
- 「保存して閉じる」をクリックします 会計文書ステータスが「無効としてマーク済」に変わります。
会計文書の時間管理の詳細は、https://support.oracle.comのMy Oracle SupportにあるOracle ERP Cloudブラジル用ドキュメント(2329725.1)のクイック・リファレンスを参照してください。
- 「出荷」作業領域から、「会計文書生成の管理」タスクにナビゲートします。
- 混合請求書の無効化:
混合請求書から商品会計文書を無効にする場合、次のシナリオが発生する可能性があります:
- 他の関連サービス会計文書が「承認済」ステータスの場合、アプリケーションによりサービス会計文書の取消が自動的にリクエストされます。 ステータスが「承認済」から「取消としてマーク済」に変わります。
- 他の関連サービス会計文書が「承認済」ステータスでない場合、商品会計文書は無効にできません。 混合請求書で商品会計文書が生成される前に、すべてのサービス会計文書を承認する必要があるため、この状況は存在しません。
- 税務当局返品の処理:
会計文書イベント・コードは、税務当局に送信されるリクエスト・タイプです。 会計文書を無効にするリクエストを発行するには、会計文書イベント・コードが「リクエストの無効化」です。
「会計文書承認情報のインポート」プロセスでは、各税務当局のリターン・コードが検証され、この表に示すように会計文書が対応する会計文書ステータスに移動します。 「会計文書生成の管理」タスクから会計文書ステータスを表示し、適切な処理を実行できます。
この表には、税務当局のリターン・コードのリストが表示されます。
| フィールド文書イベント・コード | 税務当局 | 税務当局返品コード | ||||
|---|---|---|---|---|---|---|
| Approved/Canceled | エラー | 返品保留 | 拒否/アップロードに失敗しました | 無効化 | ||
| リクエストの無効化 | SEFAZ | - | はい | はい | - | はい |
| 会計文書承認情報のインポート後の会計文書ステータス | - | エラー | 返品保留 | - | 無効化 | |
この表は、会計文書承認情報のインポート・プロセスによる各税務当局のリターン・コードおよび実行する必要がある対応するユーザー処理の検証方法について説明しています:
| 税務当局返品コード | 税務当局返品摘要 | 会計文書承認情報のインポート | ユーザー処理 |
|---|---|---|---|
| 無効化 |
会計文書の無効化はSEFAZによって承認されます。 |
会計文書ステータスが「無効」に変更されます。 商品会計文書の場合、このプロセスは取得: イベント処理日時およびプロトコル番号。 |
会計文書が売掛管理で生成された場合は、請求書を無効にします。 トランザクション・ステータスが「無効」のトランザクション・タイプの請求書を更新できます。 会計文書がInventory Managementで生成された場合は、出荷明細の割当を解除します。 次のステップに従います。
オーダー明細を追加したり、別の出荷を作成できるようになりました。 |
| エラー | 会計文書の無効化は、エラーのためSEFAZによって承認されていません。 | 会計文書ステータスを「エラー」に移動します。 | 会計文書ステータスのリンクをクリックし、すべてのエラー・メッセージを確認します。 適切な処理を実行してエラーを消去し、必要に応じて偶発会計文書を再生成します。 |
| 返品保留 | 無効化のリクエストはSEFAZからのレスポンス待ちです。 | 会計文書ステータスを「返品待ち」に変更します。 | 「無効」または「エラー」ステータスの税務当局からのレスポンスを待ちます。 |