About Siebel Assignment Manager Object Type Hierarchy and Relationships
The following figure illustrates the hierarchical (parent-child) relationships of Siebel Assignment Manager object types, as well as two related object types in Workflow Manager configuration. You use the Object Explorer in Siebel Tools to view these relationships.
The Siebel Repository relationships shown in this figure are as follows:
Assignment Object, Assignment Object Extension, and Workflow Policy Component are children of Workflow Policy Object.
Dynamic Candidate and Assignment User Prop are children of Assignment Object.
Dynamic Candidate Component and Dynamic Candidate Locale are children of Dynamic Candidate.
Dynamic Candidate Component Col is a child of Dynamic Candidate Component.
Assignment Attribute Column is a child of Assignment Attribute.
Assignment Criteria Attribute is a child of Assignment Criteria.

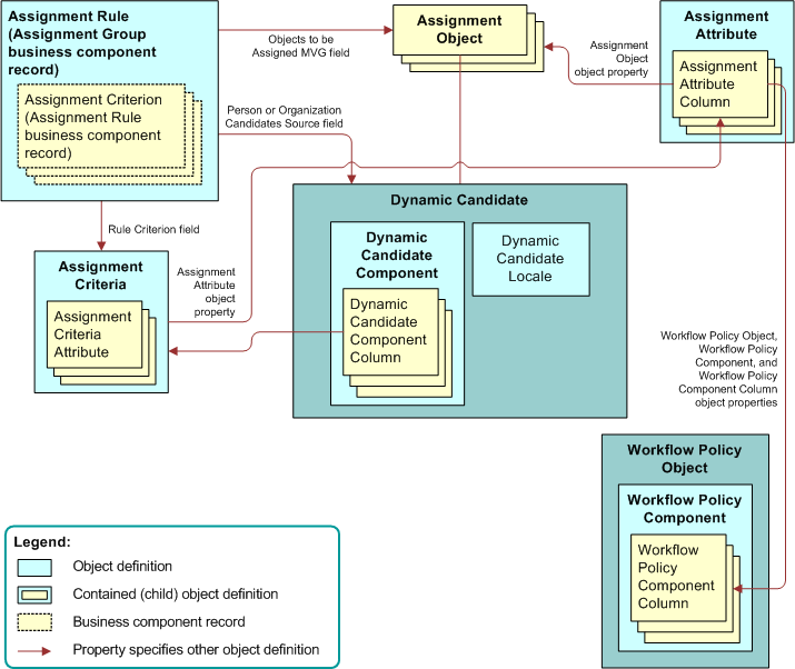
In addition to the parent-child relationships between Assignment Manager object types, there are one-to-one and one-to-many relationships specified in property settings within the object definitions, as illustrated in the following figure.

This figure shows the following relationships:
Assignment Rule: The business component that holds assignment criteria is called Assignment Rule. The business component that holds assignment rules is called Assignment Group. Assignment rules have assignment criteria children. Assignment rules are actually records of the Assignment Group business component, and their child assignment criteria are records of the Assignment Rule business component.
Assignment Object: Each assignment rule points to one or more assignment object definitions, stored in the Assignment Objects multivalue group field (MVG) in the assignment rule record.
Note: Assignment Object is a required field for all assignment rules; however, Assignment Manager excludes rules that have no objects specified when upgrading.Dynamic Candidate is a child of Assignment Object and each assignment rule can point to one or more dynamic candidates.
Dynamic Candidate Component is a child of Dynamic Candidate. It maintains the relationship between different components from which dynamic candidates are derived.
Dynamic Candidate Component Column is a child of Dynamic Candidate Component and identifies component columns that need additional filtering. If your rule has dynamic candidates, then the Person Candidates Source, Organization Candidates Source fields, or both, point to a Dynamic Candidate object definition.
Assignment Criteria: Each assignment criteria record points to an assignment criteria object definition, by means of the value in the Criteria field.
Assignment Attributes are attached to an assignment object through a property setting in each Assignment Attribute Column object definition.
An Assignment Attribute Column object definition is mapped to a Workflow Policy Component Column object definition by means of a pair of property settings.
If your rule has dynamic candidates, then the Person Candidates Source, Organization Candidates Source fields, or both, point to a Dynamic Candidate object definition.