Auto CF Asset Pricing Procedure Workflow Process
The purpose of this workflow process is to price a vehicle set for Auction.
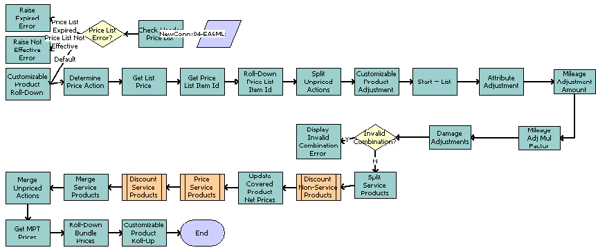
This workflow process is shown in the image.

Workflow Process Description. The workflow process uses the Dynamic Pricing Procedure workflow process as its basis. For more information about the Dynamic Pricing Procedure workflow process, see Siebel Pricing Administration Guide. The following steps are added to this workflow process:
Mileage Adjustment Amount. This step applies mileage adjustments based on the adjustment amount configured in the discount matrix.
Mileage Adj Mul Factor. This step applies mileage adjustments based on the multiplication factor specified for a product.
Damage Adjustments. This step applies damage adjustments based on the damage amount and damage benchmark of a vehicle.