Auto CF EOT Account States Vehicle Inspection Workflow Process
This workflow process inserts the account states for the financial account, based on the value of the inspection status of the vehicle. It is triggered when a new record is saved in the Asset Inspection view.
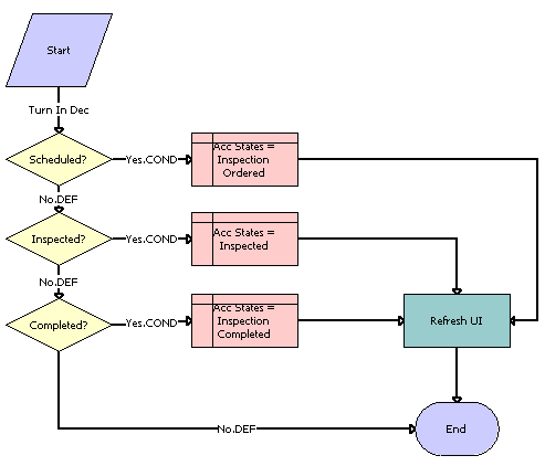
This workflow process is shown in the following image.

Workflow Process Description. This workflow process performs the following actions:
Scheduled? This step checks the value of the Inspection Status for the new saved record and if it is equal to Scheduled, the next step would be Acc States equal to Inspection Ordered.
Acc States equal to Inspection Ordered. This step inserts the Account States record with the value Inspection Ordered.
Inspected? This step checks the value of the Inspection Status for the new saved record and if it is equal to Inspected, the next step would be Acc States equal to Inspected.
Acc States equal to Inspected. This step inserts the Account States record with the value Inspected.
Completed? This step checks the value of the Inspection Status for the new saved record and if it is equal to Completed, the next step would be Acc States equal to Inspection Completed.
Acc States equal to Inspection Completed. This step inserts the Account States record with the value Inspection Completed.
Refresh UI. This step refreshes the view to reflect the change in Account State.