eAuto CF Lease End Communications Workflow Process
This workflow process begins lease-end communications by sending notification letters. The workflow process is triggered by a batch job scheduled every night which processes all the records due for the end-of-term communication. The records that require further processing are assigned to the remarketing agent using Siebel Assignment Manager. An XML file is generated which includes all the financial records that have been processed.
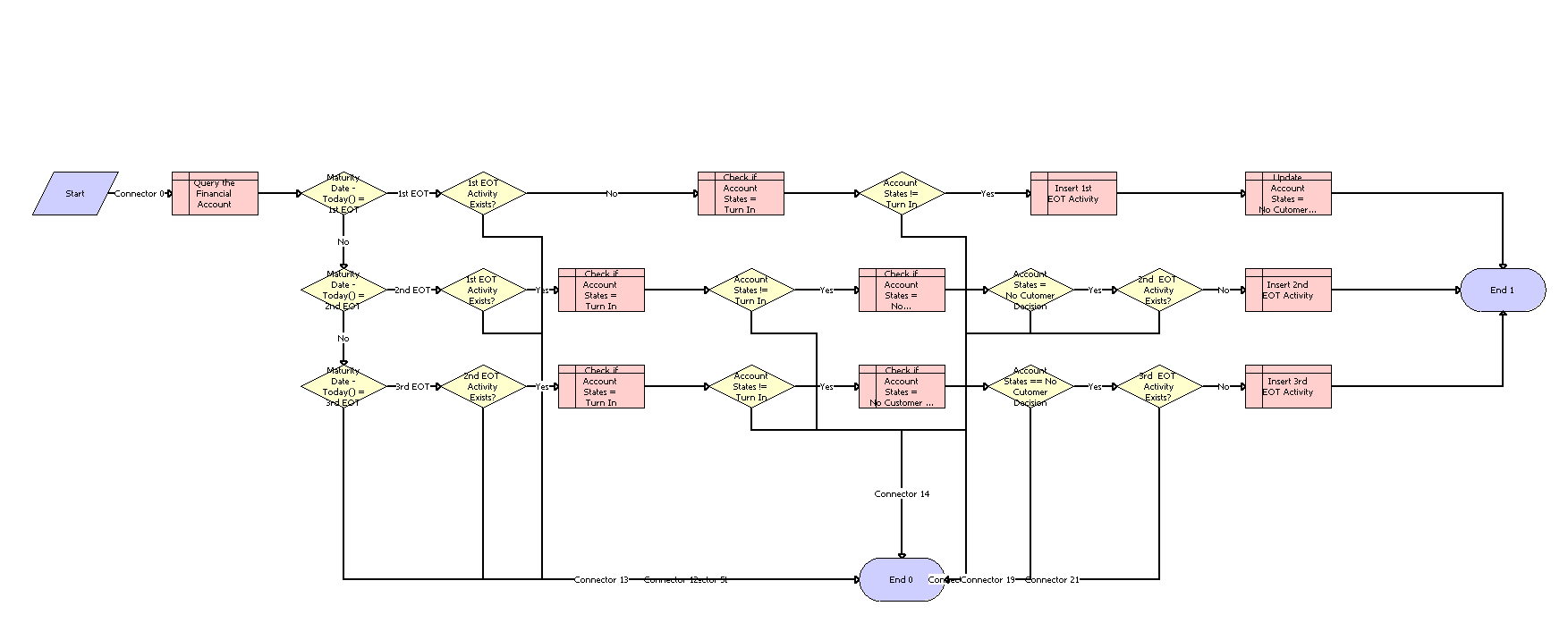
This workflow process is shown in the following image.

Workflow Process Description. This workflow process performs the following actions:
Query the Financial Account. This step finds all the recommended details of the financial account based on the current context.
Maturity Date - Today() equal to 1st EOT. This step checks if the difference between the maturity date and the current date is equal to the duration for the first lease-end communication.
1st EOT Activity Exists? This step checks if the first end-of-term Communication has already been carried out. If so, skips the following steps and ends the workflow process.
Check if Account States equal to Turn In. This step finds out if the account state of the financial account is Turn In.
Account States not equal to Turn In? This step checks if the customer has already decided to turn in the Vehicle. If so, skips the following steps and ends the workflow process.
Insert 1st EOT Activity. This step creates a first end-of-term Activity record.
Update Account States equal to No Customer Decision. This step updates the account states to No Customer Decision.
Maturity Date - Today() equal to 2nd EOT. This step checks if the difference between the maturity date and the current date is equal to the duration for the second lease-end communication.
1st EOT Activity Exists? This step checks if the first end-of-term Communication has already been carried out. If so, skips the following steps and ends the workflow process.
Check if Account States equal to Turn In. This step finds out if the account state of the financial account is Turn In.
Account States not equal to Turn In? This step checks if the customer has already decided to turn in the Vehicle. If so, skips the following steps and ends the workflow process.
Check if Account States equal to No Customer Decision. This step finds out if the account state of the financial account is No Customer Decision.
Account States equal to No Customer Decision? This step checks if the customer has communicated his decision. If so, skips the following steps and ends the workflow process.
2nd EOT Activity Exists? This step checks if the second end-of-term Communication has already been carried out. If so, skips the following steps and ends the workflow process.
Insert 2nd EOT Activity. This step creates a first end-of-term Activity record.
Maturity Date - Today() equal to 3rd EOT. This step checks if the difference between the maturity date and the current date is equal to the duration for the third lease-end communication.
2nd EOT Activity Exists? This step checks if the second end-of-term Communication has already been carried out. If so, skips the following steps and ends the workflow process.
Check if Account States equal to Turn In? This step finds out if the account state of the financial account is Turn In.
Account States not equal to Turn In? This step checks if the customer has already decided to turn in the Vehicle. If so, skips the following steps and ends the workflow process.
Check if Account States equal to No Customer Decision. This step finds out if the account state of the financial account is No Customer Decision.
Account States equal to No Customer Decision? This step checks if the customer has communicated his decision. If so, skips the following steps and ends the workflow process.
3rd EOT Activity Exists? This step checks if the second end-of-term Communication has already been carried out. If so, skips the following steps and ends the workflow process.
Insert 3rd EOT Activity. This step creates a first end-of-term Activity record.