Differences in the Server Architecture Between High Interactivity and Siebel Open UI

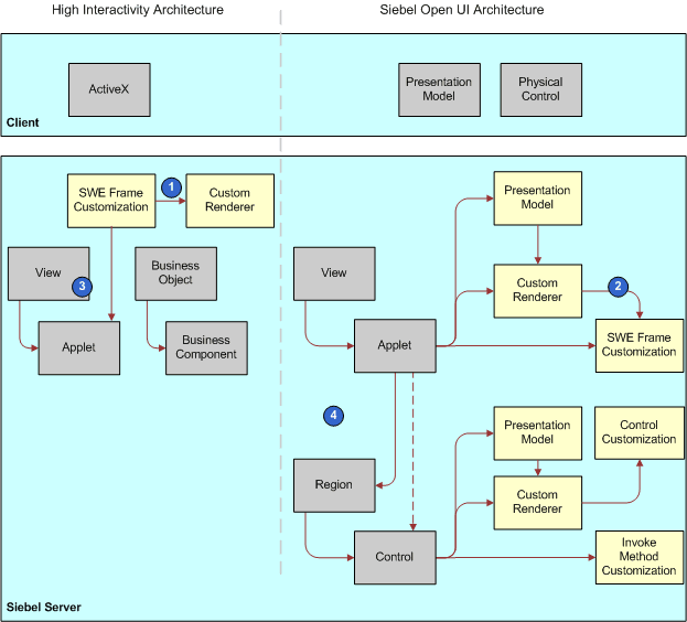
The following figure compares the server architecture between the old high interactivity client and Siebel Open UI.

Comparing Server Architecture Between High Interactivity and Siebel Open UI: This image is described in the surrounding text.

As shown in this figure, the things to note when comparing the Server architecture that high interactivity uses and the Server architecture that Siebel Open UI uses include the following:

  1. Rendering customization in high interactivity requires you to use a SWEFrame customization at the applet level.

  2. Rendering customization in Siebel Open UI allows you to use SWEFrame customization, an equivalent customization, or to customize the physical renderer independently at any level of the object hierarchy, including at the subapplet level for an applet control.

  3. High interactivity always starts rendering at the view level. It uses predefined code in the user interface hierarchy, from a request processing perspective.

  4. Siebel Open UI uses objects, so rendering can occur at the screen, view, applet, or control level.