Architecture of the Siebel Web Component Framework
The Siebel Web Component Framework extends the Siebel Open UI architecture by introducing a client-side rendering model based on Web Components. In this model, the Presentation Model acts as the View Model, exposing Siebel metadata, data, and behaviour.
User interface composition is defined declaratively using JSON specifications provided through a Presentation Model property. Oracle JET Web Components consume this configuration to render the user interface and manage user interaction. Physical Renderers are not required for UI build using this framework.
Siebel Open UI framework allows UI customisation via Presentation Model and Physical Renderer objects which are configured in Manifest for Views and/or Applet. While Presentation Model(PM) provides unified interface for metadata and data and provides customisation capability for method handling, Physical Renderer (PR) help/facilitate rendering of UI and interface with third party plug-ins, when needed. For more information, see Customizing Siebel Open UI.
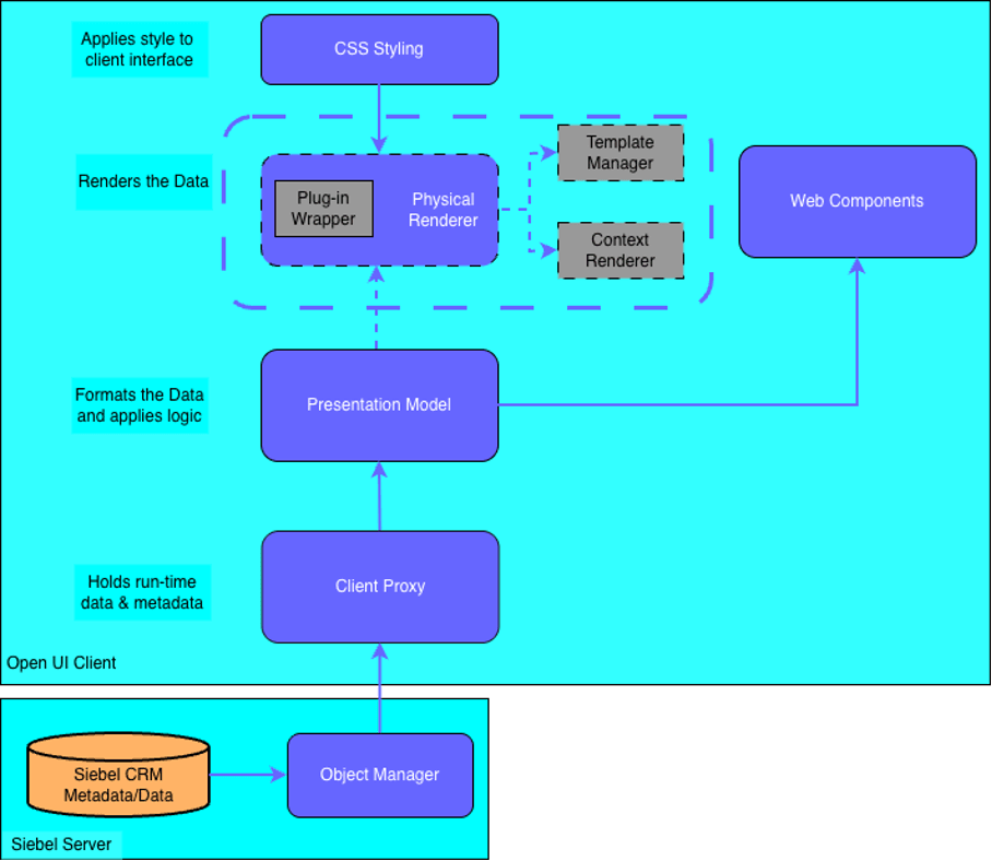
The following figure outlines the enhanced Architecture.

In the above figure you can see a new layer of Web Components added which is parallel to the Physical Renderer (PR).The dotted lines indicate that using Physical Renderer (PR) is not required while the new framework is in play but it is still part of the architecture. For more information about the Siebel Open UI Architecture, seeArchitecture of Siebel Open UI.
With the enhanced architecture, the framework now supports seamless integration of Web Components, primarily Oracle JET based Web Components. The Presentation Model(PM) properties allow access to the data and metadata for the related object (for ex: Applet) and managed user interaction using event handler or methods for customization purpose. The architecture now provides binding interface within PM for directly binding PM properties/method and event handlers with Web Component's properties/methods and events. The complete rendering of the UI for the Siebel View/Applet is then handled via Web Components.