Configuring an Inbound Siebel Connector for ACORD XML

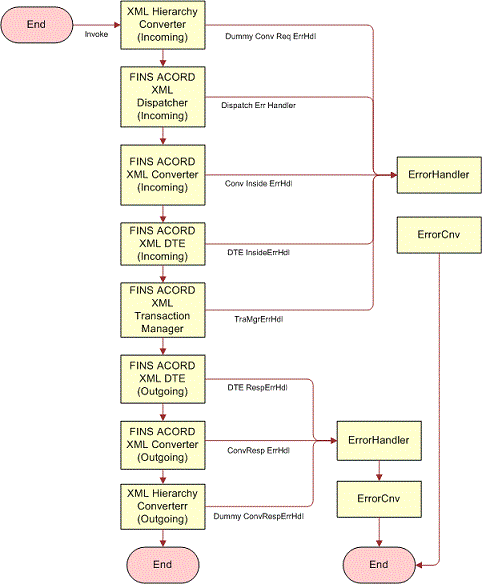
For an inbound message, one that originates in an external application, the following shows the structure of a workflow that receives a request and sends back a response. The example workflow is the ACORD Server Policy Package Workflow included in the sample workflows.

ACORD Server Policy Package Workflow. This image is described in surrounding text.

The steps in this workflow are as follows:

  1. Convert XML Hierarchy (Dummy Conv Req ErrHdl)
    • FINS ACORD XML Dispatcher (Incoming). (Dispatch Err Handler)

    • FINS ACORD XML Converter (Incoming) (Conv Inside ErrHdl)

    • FINS ACORD XML DTE (Incoming) (DTE InsideErrHdl)

    • FINS ACORD XML Transaction Manager (TraMgrErrHdl)

  2. FINS ACORD XML DTE (Outgoing) (DTE RespErrHdl)

    • FINS ACORD XML Converter (Outgoing) (ConvResp ErrHdl)

    • XML Hierarchy Converter (Outgoing) Dummy ConvRespErrHdl

  3. ErrorHandler

  4. ErrorCnv

Note: The error handling conditions and business services (for example ErrorHandler and ErrorCnv) on the side of the diagram are necessary to handle any rare processing errors. The sample workflow provides information about how they are configured.