Auction
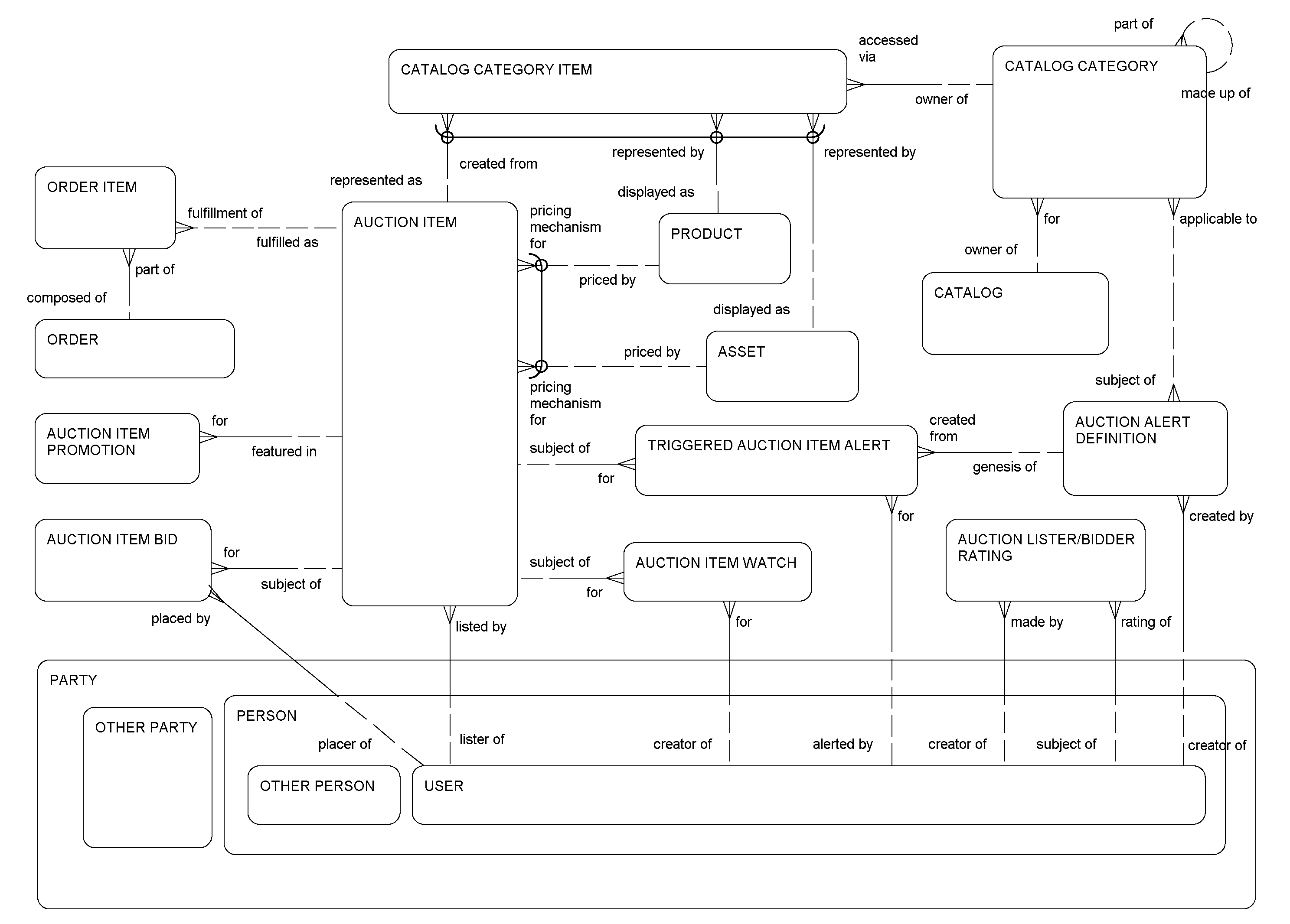
This ERD (see the following figure) illustrates how the Siebel Data Model represents the auctioning of goods or services to bidders. An auction item can be a stand-alone offering, or can be a specific instance of an offering of a quantity of product or of a particular asset for sale. An auction item must be listed by a corporate or individual user, but that user can be either internal to or external to the Siebel-owning company. Auction items are displayed to bidders through one or more categories in a catalog. Fulfillment of an auction item to the winning bidders can be tracked through one or more order items. Finally, users can set up watched items, define alerts, and rate fellow listers or bidders.
The following table shows the entities in this ERD and their corresponding tables.
| Entity | Table |
|---|---|
|
Asset |
S_ASSET |
|
Auction Alert Definition |
S_AUC_ALRT_DEF |
|
Auction Item |
S_AUC_ITEM |
|
Auction Item Bid |
S_AUC_BID |
|
Auction Item Promotion |
S_AUC_ITM_PROMO |
|
Auction Item Watch |
S_AUC_WATCH |
|
Auction Lister/Bidder Rating |
S_AUC_RATING |
|
Catalog |
S_CTLG |
|
Catalog Category |
S_CTLG_CAT |
|
Catalog Category Item |
S_CTLG_CAT_PROD, S_CTLGCAT_ASSET, S_CTLG_CAT_AUC |
|
Order |
S_ORDER |
|
Order Item |
S_ORDER_ITEM |
|
Party |
S_PARTY |
|
Person |
S_CONTACT |
|
Product |
S_PROD_INT |
|
Triggered Auction Alert Item |
S_AUC_ALRT |
|
User |
S_USER, S_CONTACT, S_PARTY |