CG Promotion Planning
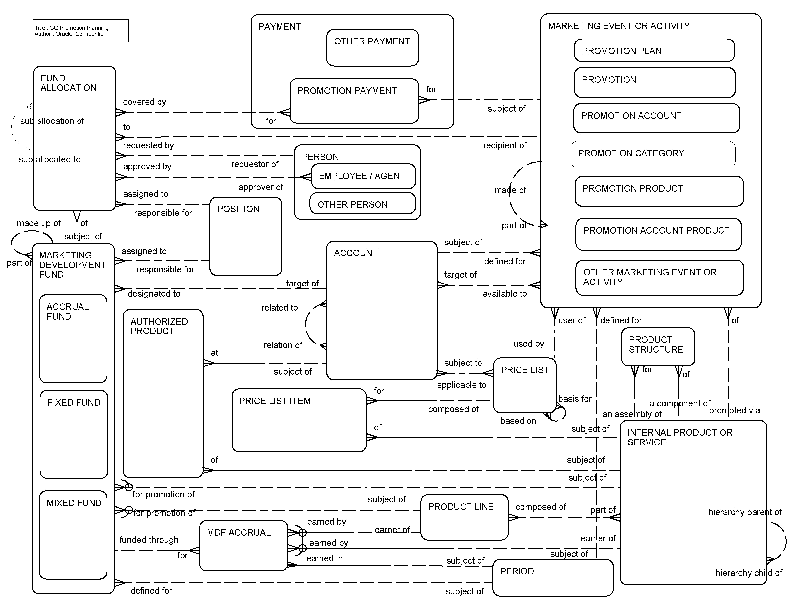
This ERD (see the following figure) illustrates how Siebel Business Applications support the funding of trade promotions in channel management and the Consumer Goods (CG) industry. Marketing development funds (MDFs) are defined for an account, for a product line or product category, and for an accounting period. An MDF can be a fixed sum of money, an accrual fund, or a mixture of the two. The value of the accrual fund is typically determined based on an accrual rate multiplied by either the number of units sold, or the revenue in a given period from one or more specific products that are representative of the product line or category of the fund. Planned expenses for the various tactics involved in the planning and execution of product promotions can be allocated to one or more MDFs. Allocations that have not yet been approved are considered fund requests. One or more such MDF allocations can be covered by a single payment to the partner account.
Advanced Planning is a feature designed to address the process used by CG organizations to plan sales volume and sales revenue at key accounts. Advanced Planning is part of a broader process called Trade Marketing. Trade Marketing includes planning, executing, and analyzing sales.
The following table lists the entities in this ERD and their corresponding tables.
| Entity | Table |
|---|---|
|
Account |
S_ORG_EXT, S_PARTY |
|
Authorized Product |
S_ORG_PROD |
|
Fund Allocation |
S_MDF_ALLOC |
|
Marketing Development Fund |
S_MDF |
|
Marketing Event or Activity |
S_SRC |
|
MDF Accrual |
S_MDF_ACCRUAL |
|
Payment |
S_SRC_PAYMENT |
|
Period |
S_PERIOD |
|
Person |
S_CONTACT, S_PARTY |
|
Position |
S_POSTN, S_PARTY |
|
Price List |
S_PRI_LST |
|
Price List Item |
S_PRI_LST_ITEM |
|
Product Internal |
S_PROD_INT |
|
Product Line |
S_PROD_LN |
|
Product Structure |
S_PROD_REL or S_PROD_ITEM |
|
Promotion Plan |
S_SRC |
|
Promotion |
S_SRC |
|
Promotion Account |
S_SRC |
|
Promotion Product |
S_SRC |
|
Promotion Category |
S_SRC |
|
Promotion Account Product |
S_SRC |