Communications, Media, and Energy (CME) Account

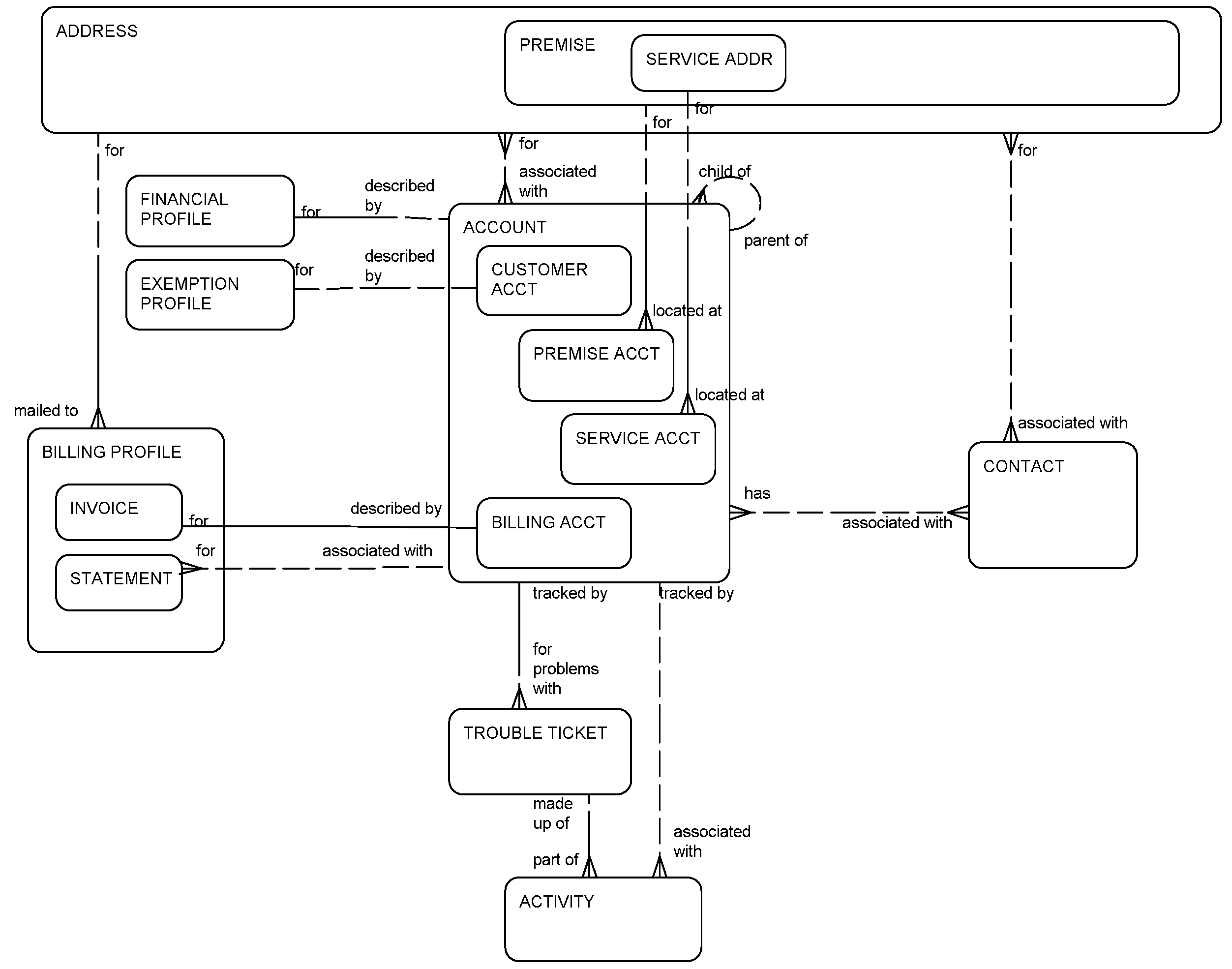
This ERD (see the following figure) illustrates how complex hierarchies of accounts are maintained in Siebel Communications and Siebel Energy. Profiles are the way an account is further described. Addresses are associated with contacts and accounts. Addresses are unique in the database. Trouble tickets (service requests) and activities can be associated at the accounts level.

Communications, Media, and Energy (CME) Account: This image is described in the surrounding text.

The following table lists the entities in this ERD and their corresponding tables.

Entity Table

Account

S_ORG_EXT

Activity

S_EVT_ACT

Address

S_ADDR_PER

Billing Profile

S_INV_PROF

Contact

S_CONTACT, S_PARTY

Exemption Profile

S_SUBSIDY

Financial Profile

S_FINAN_PROF

Trouble Ticket

S_SRV_REQ