Group Pensions

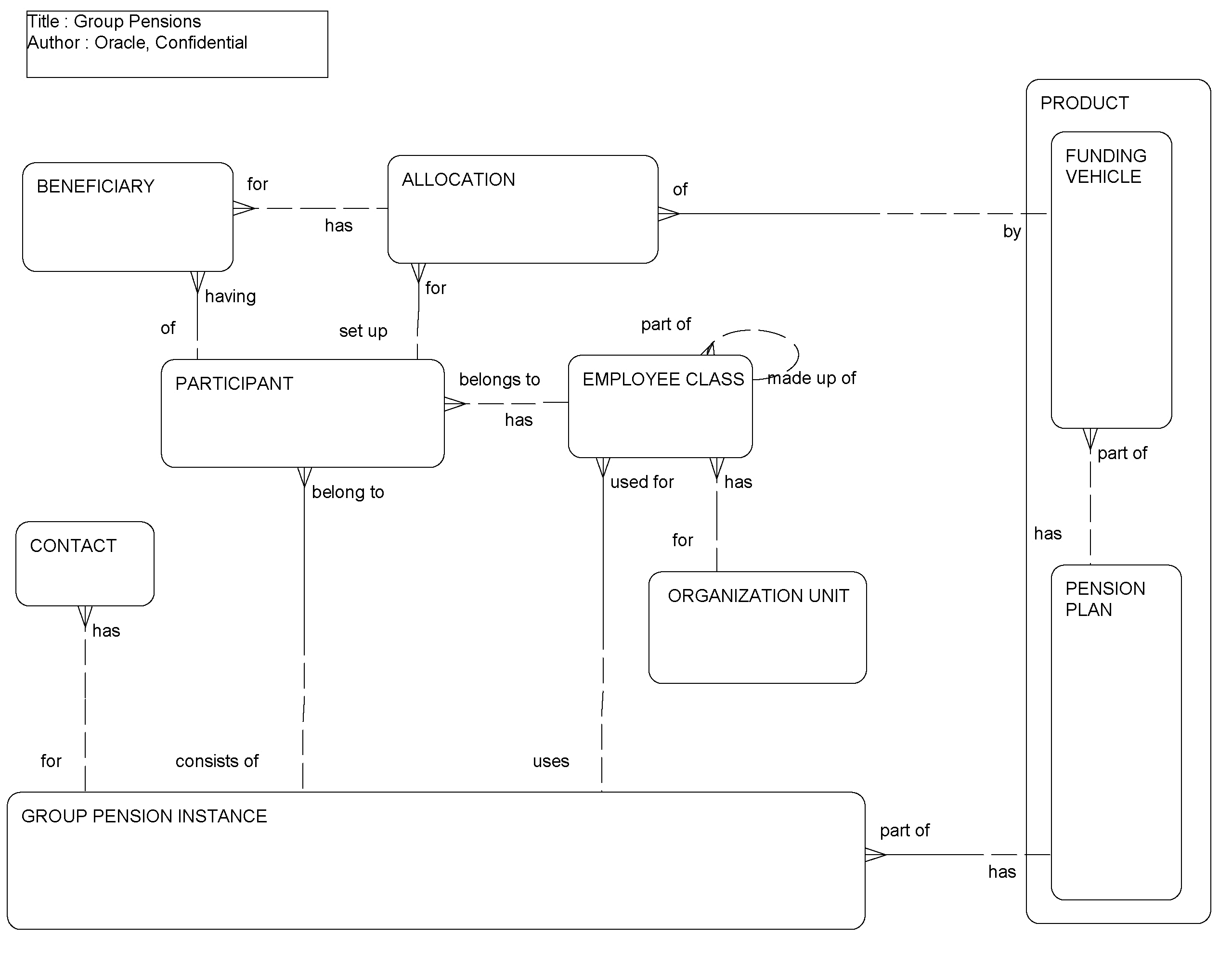
This ERD (see the following figure) illustrates how Siebel Financial Services supports group pension plans. The group pensions module is designed to meet the needs of sales and service professionals, managers, and pension administrators. Users can define group pension plans, plan classes, plan eligibility rules, and plan funding vehicles. When a pension plan is defined, users can track eligible and enrolled participants, participant contribution and investment allocations, and participant beneficiary information.

Group Pensions: This image is described in the surrounding text.

The following table lists the entities in this ERD and their corresponding tables.

Entity Table

Allocation

S_APPLD_CVRG

Beneficiary

S_FN_CVRG_ROLE

Employee Class

S_FN_GRP_CLASS

Funding Vehicle

S_PROD_REL

Group Pension Participant

S_CONTACT, S_PARTY

Group Pension Plan

S_ASSET

Group Pension Plan Contact

S_ASSET_CON

Organization Unit

S_BU

Pension Plan Offering

S_PROD_INT

Person

S_CONTACT, S_PARTY