High Tech Special Pricing Authorization

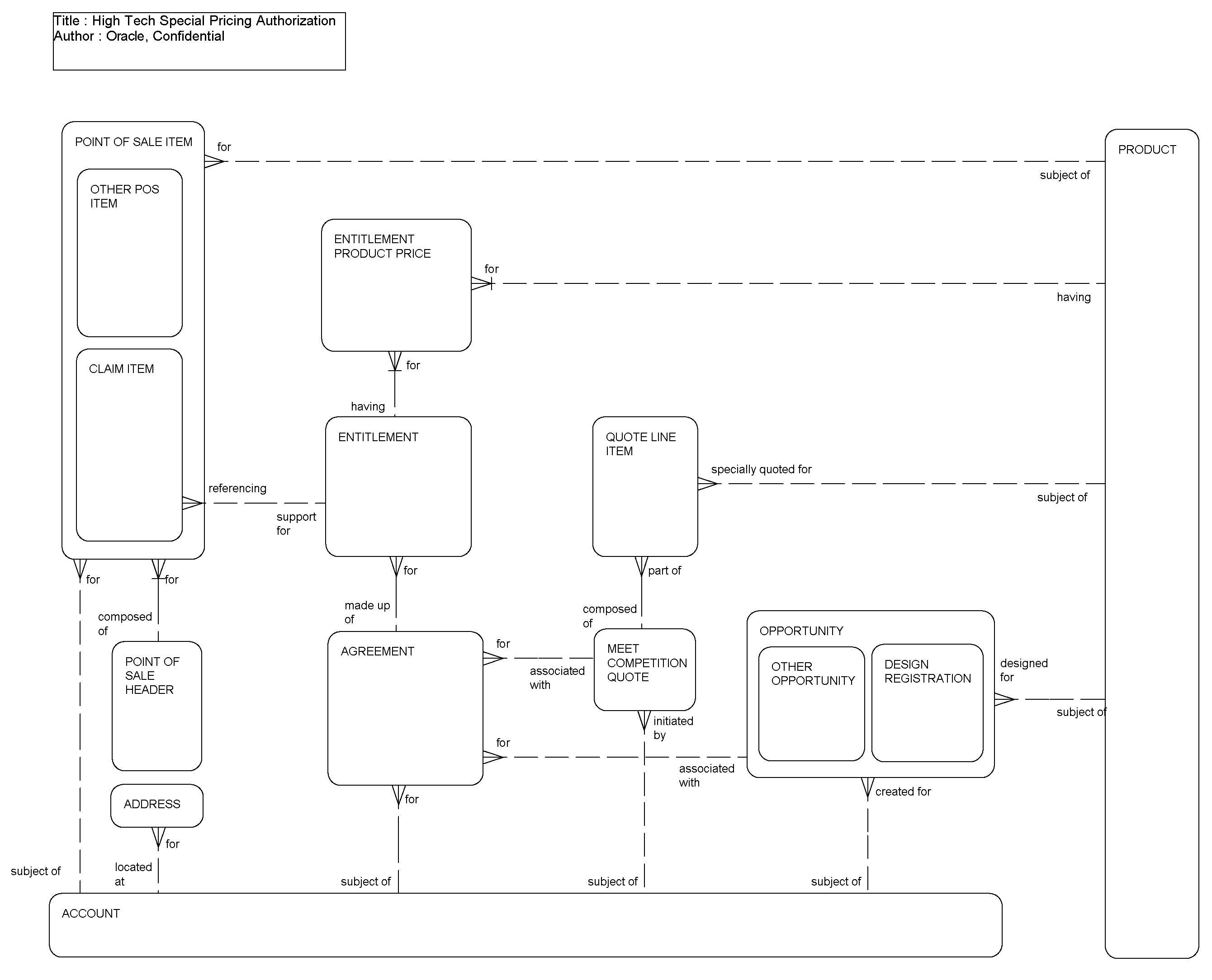
This ERD (see the following figure) illustrates the special pricing authorization business process for Siebel High Tech, which uses the Meet Competition Quote and Design Registration features. The quote or design registration opportunity leads to an Agreement with Entitlements for discounts on products. Point of sale data includes claim items, which can refer to agreed upon entitlements.

High Tech Special Pricing Authorization: This image is described in the surrounding text.

The following table lists the entities in this ERD and their corresponding tables.

Entity Table

Account

S_ORG_EXT

Address

S_ADDR_PER

Agreement

S_DOC_AGREE

Claim Item

S_POS_CLAIM_ITM

Design Registration

S_OPTY_DSGN_REG

Entitlement

S_ENTLMNT

Entitlement Product Price

S_ENTL_PRDPRI

Meet Competition Quote

S_DOC_QUOTE

Opportunity

S_OPTY

Point of Sale Header

S_POS

Point of Sale Item

S_POS_ITEM

Product

S_PROD_INT

Quote Line Item

S_QUOTE_ITEM