Insurance Policies
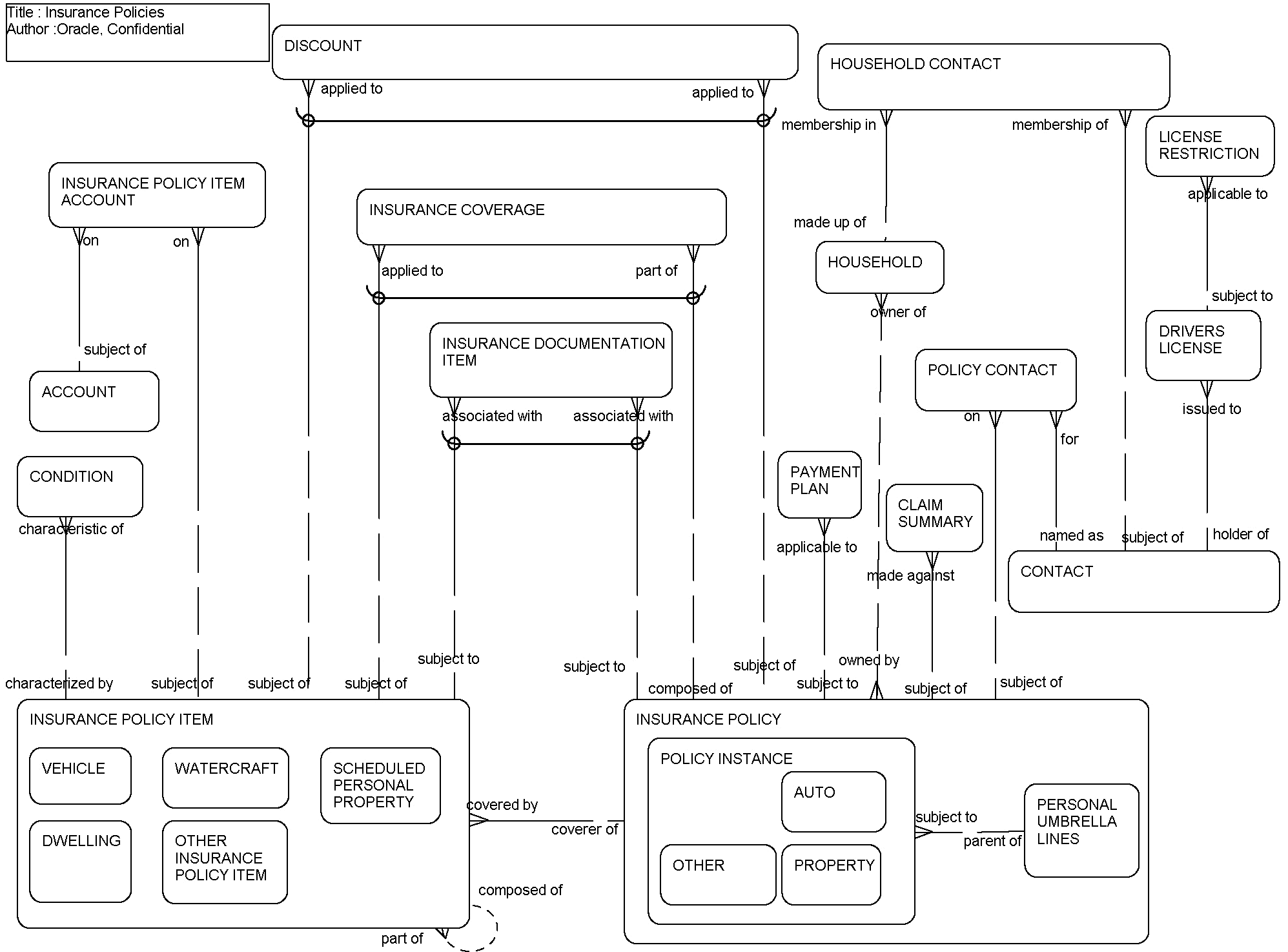
This ERD (see the following figure) illustrates how Siebel Financial Services supports generation of insurance policies and related insurance policy items. The major entities are insurance policy and insurance policy items. Insurance policies relate to households as well as contacts. Policy coverages, discounts, payment plans, and claim summaries are also supported.
The following table lists the entities in this ERD and their corresponding tables.
| Entity | Table |
|---|---|
|
Account |
S_ORG_EXT, S_PARTY |
|
Claim Summary |
S_INS_CLAIM |
|
Condition |
S_INSITEM_CNDTN |
|
Contact |
S_CONTACT,S_PARTY |
|
Discount |
S_APPLD_DISCNT |
|
Drivers License |
S_DRVR_LICENSE |
|
Household |
S_ORG_GROUP, S_PARTY |
|
Household Contact |
S_GROUP_CONTACT |
|
Insurance Coverages |
S_APPLD_CVRG |
|
Insurance Document Item |
S_INS_DOC |
|
Insurance Policy |
S_ASSET |
|
Insurance Policy Item |
S_INS_ITEM |
|
Insurance Policy Item Account |
S_INSITEM_ACCNT |
|
License Restriction |
S_DL_RSTRCT |
|
Payment Plan |
S_PAY_PLAN |
|
Policy Contact |
S_ASSET_CON |