Marketing Budget Request

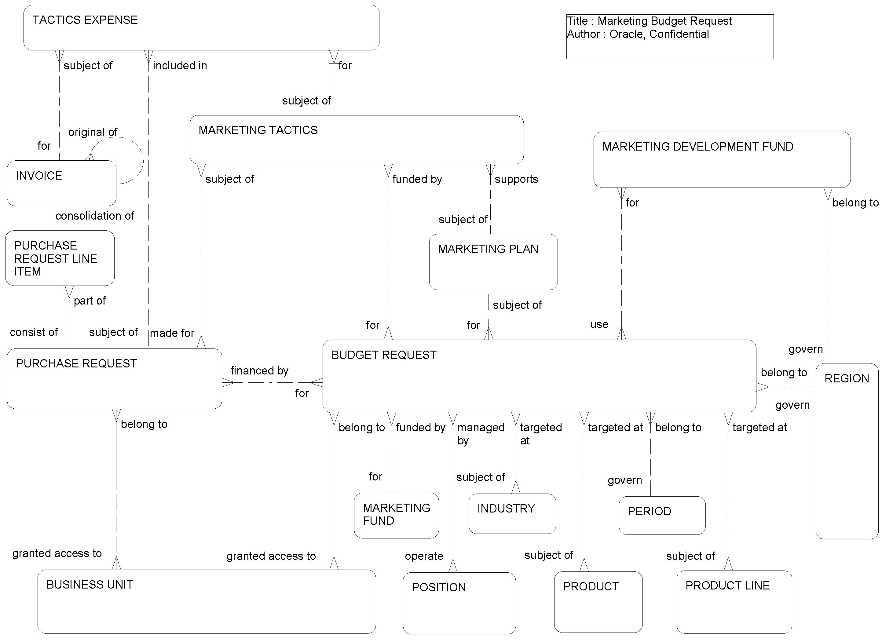
This ERD (see the following figure) covers the Marketing Resource Management: budget request process. It illustrates the relationships between budget requests and marketing tactics, marketing funds, and purchase orders. A budget request can be managed by a team and defined against a dedicated marketing fund for a period and a region. It can be associated with one or more industries, products, and product lines.

Marketing Budget Request: This image is described in the surrounding text.

The following table lists the entities in this ERD and their corresponding tables.

Entity Table(s)

Budget Request

S_MKTG_BDGT_REQ

Purchase Request

S_ORDER

Marketing Development Fund

S_MDF

Marketing Plan

S_SRC

Marketing Fund

S_MDF

Marketing Tactics

S_SRC

Tactics Expense

S_SRC_COST

Purchase Request Line Item

S_ORDER_ITEM