Marketing Program
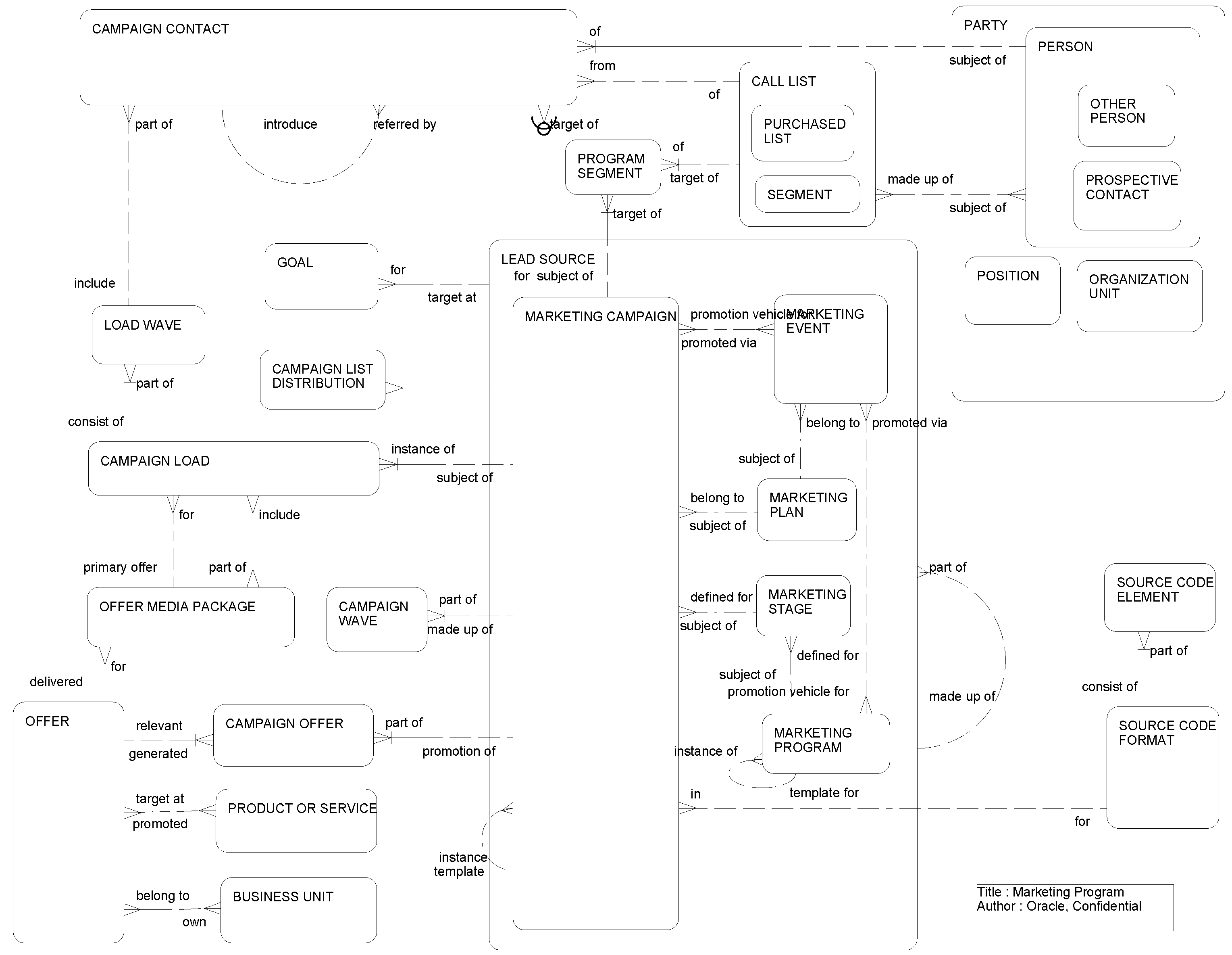
This ERD (see the following figure) illustrates how Siebel Business Applications support the more complex program planning and execution used for Database Marketing. Marketing segments are dynamic lists of people defined by a set of database criteria and available to marketing programs. These criteria can be defined on measures and attributes by using complex mathematical scores, ratios, and formulas applied to customer demographics or behavior data sourced from the Siebel database or from external applications such as a data warehouse.
After a data dictionary describing the external data store has been defined, segment definitions can be created and attached to one or more campaigns, together with purchased lists. Filters allow the exclusion of segment members based on predefined clauses. Segment prioritization and deduplication make sure that individuals qualified for more than one segment do not receive conflicting messages from more than one campaign. Waves can be generated as a subset of the qualifying people within the targeted segments.
Recurring marketing programs can be defined in which each stage can be based on customer response behavior or any other event. Marketers can define customer hierarchies, so that campaigns can be driven by data summarized from any level of the hierarchy (for example household level and customer level). People to be contacted are listed as campaign contacts for a specific campaign or wave.
Each campaign can be presented with one or more offers. An offer is a type of demand creation program that is directly presented to a target audience. It is intended to generate awareness of or demand for one or more products. Responses are tracked through Communications.
The following table lists the entities in this ERD and their corresponding tables.
| Entity | Table |
|---|---|
|
Assignment Rule Group |
S_ASGN_RULE_GRP |
|
Call List |
S_CALL_LST |
|
Campaign Allocation |
S_CAMP_CALL_LST |
|
Campaign Contact |
S_CAMP_CON |
|
Campaign Load |
S_CAMP_LD_WAVE |
|
Campaign Offer |
S_SRC_OFFR |
|
Campaign Wave |
S_DD_CAMP_WAVE |
|
Contact |
S_CONTACT, S_PARTY |
|
Contact Status |
S_ SRCDCP_CONSTA |
|
Deal |
S_DEAL |
|
Filter |
S_DD_FILTER |
|
Filter Clause |
S_DD_FILTER_DTL |
|
Load Wave |
S_CAMP_LD_WAVE |
|
Marketing Activity |
S_SRC |
|
Marketing Segment |
S_CALL_LST |
|
Offer |
S_MKTG_OFFR |
|
Offer Media Package |
S_DMND_CRTN_PKG |
|
Program Segment |
S_CAMP_CALL_LST |
|
Prospective Contact |
S_PRSP_CONTACT |
|
Purchased List |
S_CALL_LST |
|
Response |
S_COMMUNICATION |