Sales Volume Planning
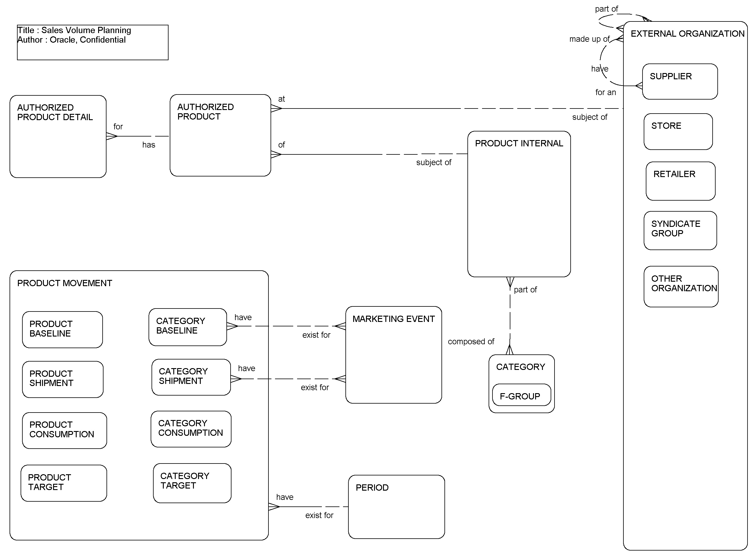
This ERD (see the following figure) illustrates how Siebel Business applications (Consumer Goods) support sales volume planning (SVP). A sales volume plan is the targeted sales volume (cases or currency) for a period. This volume is calculated based on historical data within a period. Algorithms used to calculate the SVP could be a flat percentage change over a period, or it could be a trended volume. While planning, an authorized employee can allocate down an account, or an account product category tree. Prior to allocating, historical data must be aggregated up these trees. After the initial aggregation, allocation and aggregation can occur any number of times until the plan is committed or until historical data within the plan's period is entered into the application.
The following table lists the entities in this ERD and their corresponding tables.
| Entity | Table |
|---|---|
|
Authorized Product |
S_ORG_PROD |
|
Authorized Product Detail |
S_ORG_DIST_LST |
|
Category |
S_CTLG_CAT |
|
Category Baseline |
S_CG_CAT_BASELN |
|
Consumption Category |
S_CG_CAT_CONSUM |
|
Employee |
S_CONTACT, S_PARTY |
|
External Organization |
S_ORG_EXT, S_PARTY |
|
Internal Product |
S_PROD_INT |
|
Marketing Event |
S_SRC |
|
Period |
S_PERIOD |
|
Planned Volume |
S_PROD_BASELINE, S_CG_CAT_BASELN, S_PROD_TARGET, S_CG_CAT_TARGET |
|
Product Baseline |
S_PROD_BASELINE |
|
Product Consumption |
S_PROD_CONSUME |
|
Product Line |
S_PROD_LN |
|
Product Shipment |
S_PROD_SHIPMENT |
|
Product Target |
S_PROD_TARGET |
|
Sales Volume Planning Action |
S_CG_SVP_ACTION |
|
Shipment Category |
S_CG_CAT_SHIP |
|
Target Category |
S_CG_CAT_TARGET |