Territory Management - Life Sciences

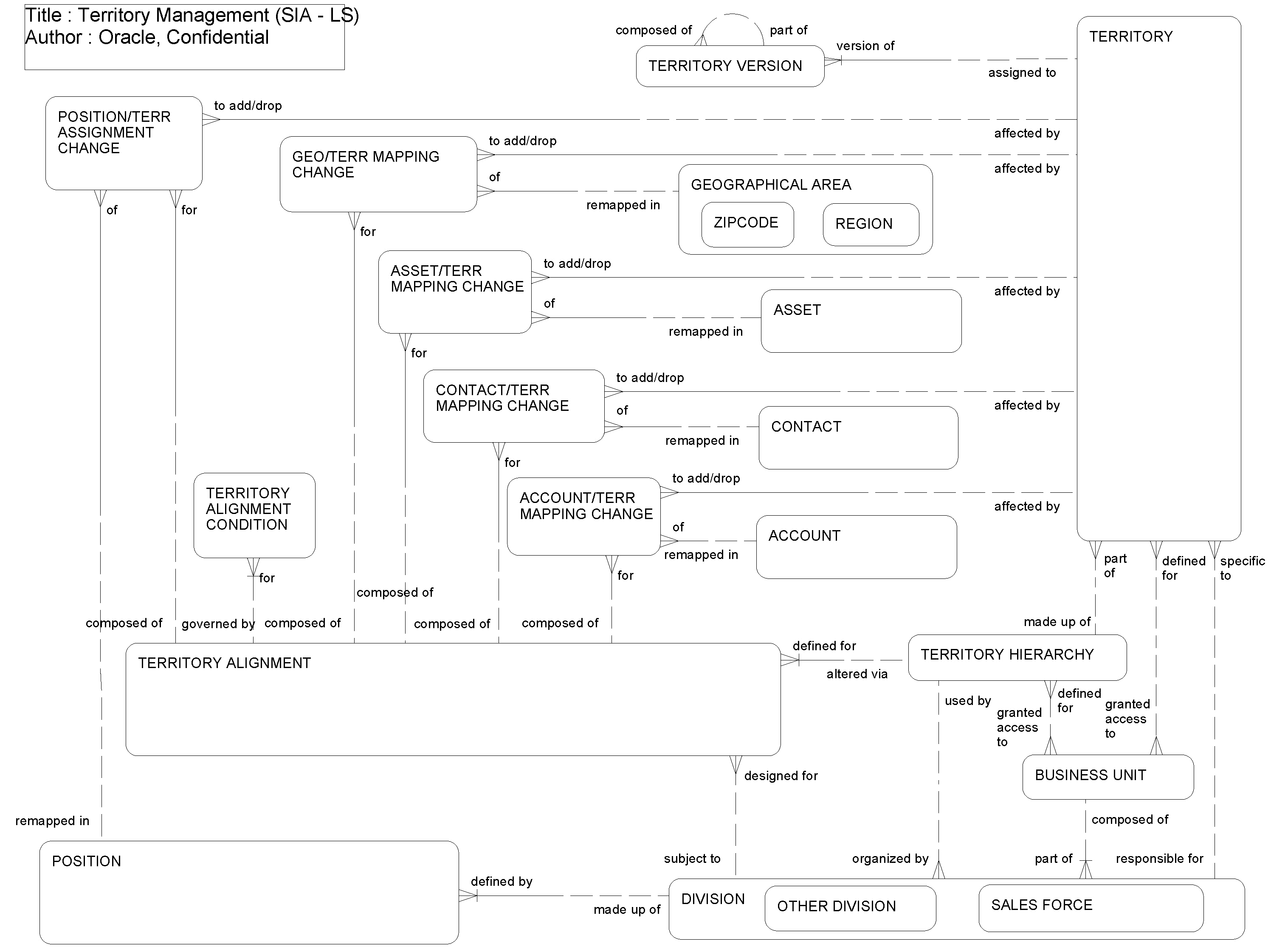
For Life Science companies, a key business process is territory alignment (sales force alignment). This ERD (see the following figure) illustrates how territory alignments can be defined encompassing territories, sales representatives, business rules, territory roll-ups, and so on. Historical alignments can be maintained for reference and comparison. Future alignments can be staged and analyzed concurrently, thus facilitating simultaneous evaluation of multiple strategies for a sales force.

Territory Management - Life Sciences: This image is described in the surrounding text.

The following table lists the entities in this ERD and their corresponding tables.

Entity Table

Account

S_ORG_EXT

Account/Terr Mapping Change

S_TERRALGN_ACCT

Asset

S_ASSET

Asset/Terr Mapping Change

S_TERRALGN_AST

Business Unit

S_BU

Contact

S_CONTACT

Contact/Terr Mapping Change

S_TERRALGN_CON

Division

S_ORG_EXT

Geo/Terr Mapping Change

S_TERR_REGION, S_TERR_ZIP

Position

S_POSTN

Position Territory Assignment Change

S_TERRALGN_PSTN

Region

S_REGION

Territory

S_TERRITORY

Territory Alignment

S_TERRALGN

Territory Alignment Condition

S_TERRALGN_COND

Territory Hierarchy

S_TERR_HIER

Territory Version

S_TERRHIER_NODE

Zipcode

(None)