Territory Management START HERE
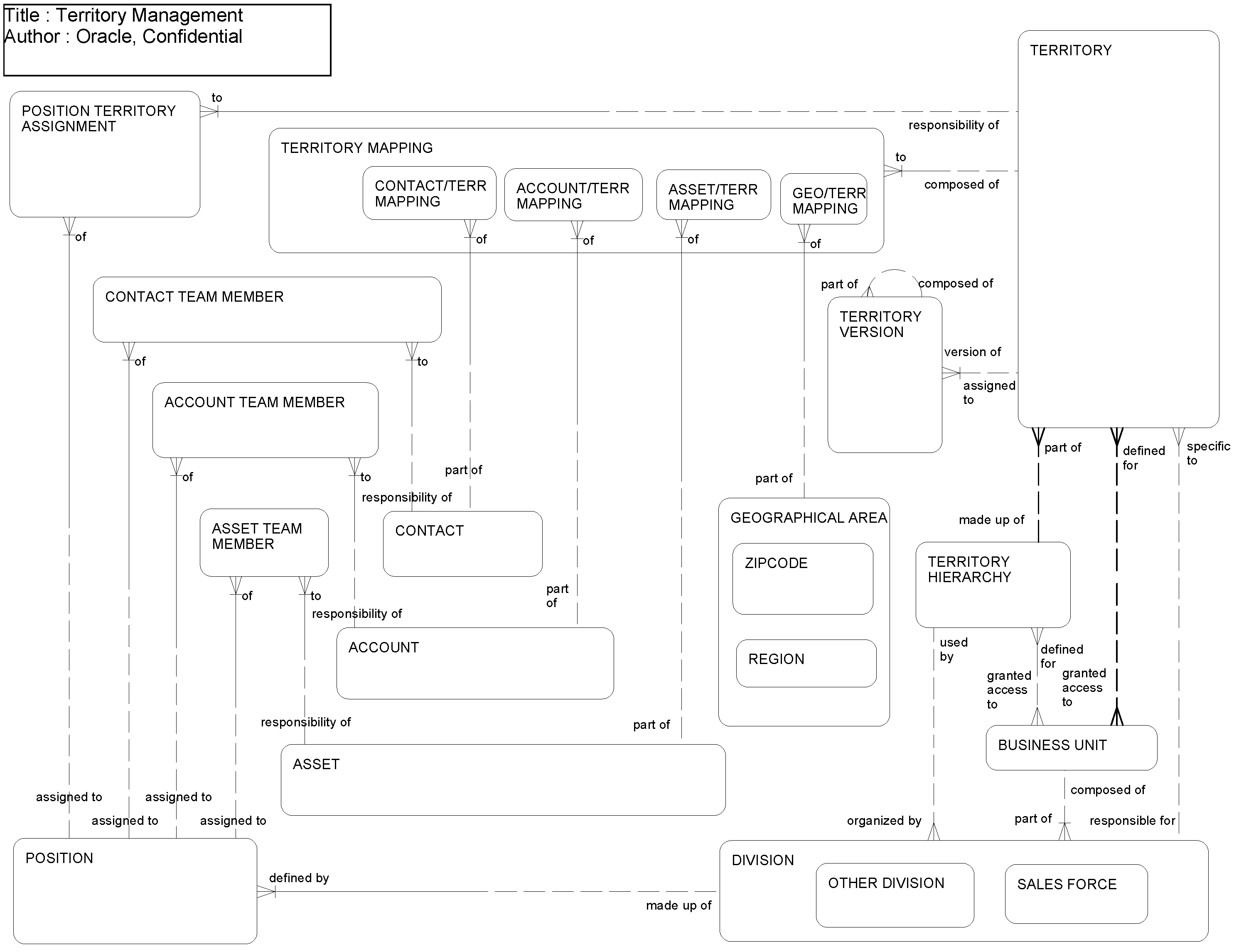
This ERD (see the following figure) illustrates that sales territories can be defined geographically, explicitly (using named accounts, contacts, or assets), or a combination of both. Flexible territory hierarchies can be defined to capture the relationship between territories. Multiple positions can be assigned to a given territory and multiple territories can be assigned to a given position. Accounts, contacts, and assets can be assigned to sales representatives within a sales force.
The following table lists the entities in this ERD and their corresponding tables.
| Entity | Table |
|---|---|
|
Account |
S_ORG_EXT |
|
Account Team Member |
S_ACCNT_POSTN |
|
Account/Terr Mapping |
S_TERR_ACCNT |
|
Asset |
S_ASSET |
|
Asset Team Member |
S_ASSET_POSTN |
|
Asset/Terr Mapping |
S_TERR_ASSET |
|
Business Unit |
S_BU |
|
Contact |
S_CONTACT |
|
Contact/Terr Mapping |
S_TERR_CON |
|
Contact Team Member |
S_POSTN_CON |
|
Division |
S_ORG_EXT |
|
Geo/Terr Mapping |
S_TERR_ZIP, S_TERR_REGION |
|
Position |
S_POSTN |
|
Position Territory Assignment |
S_TERR_POSITION |
|
Region |
S_REGION |
|
Territory |
S_TERRITORY |
|
Territory Hierarchy |
S_TERR_HIER |
|
Territory Version |
S_TERRHIER_NODE |
|
Zipcode |
(None) |