Textile, Apparel, and Footwear

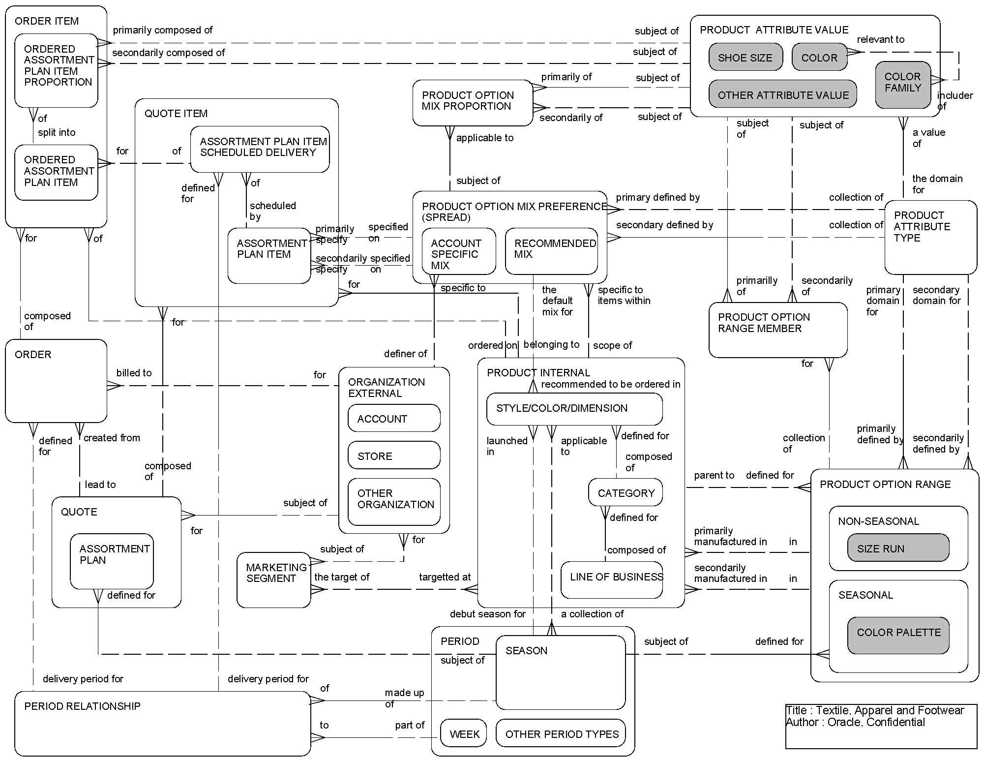
This ERD (see the following figure) illustrates how Siebel Business Applications support the assortment planning process in the textile, apparel, and footwear industries. A retailer can define the products that are sold in each season, then associate each product with one or more market segments to define recommended product assortments. Rather than complicating the assortment by specifying product entries for each combination of one or two attributes in which a style is manufactured (such as size or color), the attributes can be specified through a seasonal or nonseasonal product option range (for example, a shirt size range of S, M, L, and XL). The retailer can then further specify recommended product option mixes that indicate the proportion of each product option attribute value to deliver when ordering a style (for example, a mix preference of 20% S, 30% M, 30% L, and 20% XL), or each retail customer can create its own mix preferences. When creating an assortment plan for a season, the retail customer chooses the styles from the recommended product assortment for the season, modifies the assortment to fit its customers, and chooses the desired product option mix for each product option. The total ordered quantity of each style is then further broken down into the quantity to be delivered in each subperiod within the season (for example, each week in the season). This assortment plan can then serve as a guideline for ordering throughout the season or even facilitate the generation of orders in each delivery period in the season.

The shaded subtypes in the following figure indicate examples of the types of data that can be found within a supertype. They are not intended to indicate strict subtypes.


Textile, Apparel, and Footwear: This image is described in the surrounding text.

The following table lists the entities in this ERD and their corresponding tables.

Entity Table

Marketing Segment

S_MKT_SEG

Order

S_ORDER

Order Item

S_ORDER_ITEM

Organization External

S_ORG_EXT

Period

S_PERIOD

Period Relationship

S_PERIOD_REL

Product Attribute Type

S_LST_OF_VAL

Product Attribute Value

S_LST_OF_VAL

Product Option Mix Preference

S_PROD_OPT_MIX

Product Option Mix Proportion

S_PROD_OPT_PCT

Product Option Range

S_PROD_OPTION

Product Option Range Member

S_PROD_OPT_VAL

Quote

S_DOC_QUOTE

Quote Item

S_QUOTE_ITEM