SIS OM PC Enrollment Workflow

The SIS OM PC Enrollment workflow is invoked by clicking the Enroll button in the SIS OM PC Opportunity Price Comparison View or the CUT Opportunity PC Price Comparison View (eSales).

The following shows this workflow.

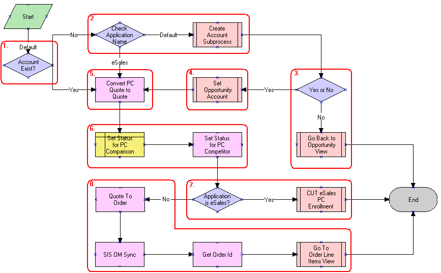
SIS OM PC Enrollment Process. This image is described in surrounding text.

Workflow Description

This workflow performs the following actions:
  1. Account Exist? This step checks to determine whether an account is associated with the opportunity.

  2. Check Application Name. Create Account Subprocess. These steps show the SIS OM PC Account Entry view to allow the user to create a new account if an account does not exist and if the application that invoked the workflow is not eSales. For more information, see SIS OM PC Create Account Subprocess Workflow.

  3. Yes or No. Go Back to Opportunity View. These steps check to see whether an account was created. If an account was not created, then the user is returned to the SIS OM PC Opportunity Price Comparison view. For more information, see SIS OM PC Go To Opportunity View Workflow.

  4. Set Opportunity Account. This step associates the account with the opportunity if the user created a new account. For more information, see SIS OM PC Set Opportunity Account Workflow.

  5. Convert PC Quote to Quote. This step converts the comparison quote i to a regular quote that can be progressed through the order life cycle.

  6. Set Status for PC Comparison. Set Status for PC Competitor. These steps set the Status of the comparison and competitor quotes to Order Placed.

  7. Application is eSales? CUT eSales PC Enrollment. These steps merge the comparison quote with the shopping cart if the application that invoked the workflow is eSales. For more information, see CUT eSales - PC Enrollment Workflow.

  8. Quote to Order. SIS OM Sync. Get Order Id. Go To Order Line Items View. These steps convert the quote to an order and show the order in the Order Line Item view if the application is not eSales. For more information, see SIS OM PC Go to Order Entry - Line Items View (Sales) Workflow.

The following lists the SIS OM PC Enrollment Process steps, methods, and business services.

This Workflow Step Calls This Method In This Business Service

Convert PC Quote to Quote

Convert PC Quote to Quote

SIS OM Pricing Calculator Service

Set Status for PC Competitor

Update Status

SIS OM Pricing Calculator Service

Quote to Order

Convert Product Instance

SIS OM Product Manipulation Toolkit Service

SIS OM Sync

Synchronize

SIS OM Product Manipulation Toolkit Service