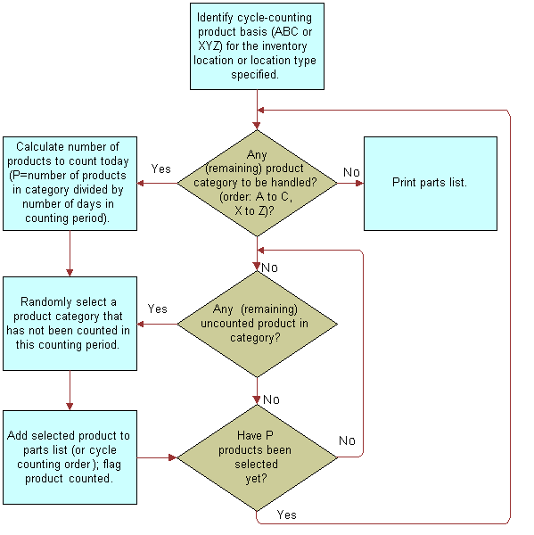
Process Flow for Cycle Counting Engine
The following figure shows the process flow in the Cycle Counting Engine.

The Cycle Counting Engine completes the following steps:
Identifies the cycle count basis (ABC or XYZ) for the specified inventory location or location type.
For any remaining product category to process, calculates the number of products to count today. If there is no remaining product category to process, then prints a part list.
If there are any remaining uncounted products in the product category, then selects a product that is not counted in the counting period.
Adds the selected product to the part list (or cycle counting order) and flags the product as counted.
If the products to count today are selected, then returns to Step 2. If the products to count today are not selected yet, then returns to Step 3.