Process Flow for Invoicing Service Requests or Activities

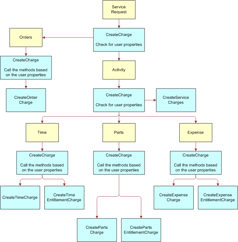
The following figure shows the process flow for invoicing service requests or activities as follows:

  • Service Request (CreateCharge) consists of Orders and Activity:

    • Orders: Create Charge, CreateOrder Charge.

    • Activity: CreateCharge, Create Service Charges.

  • Activity consists of Time, Parts, and Expense:

    • Time: CreateCharge, CreateTimeCharge, CreateTimeEntitlementCharge.

    • Parts: CreateCharge, CreatePartsCharge, CreatePartsEntitlementCharge.

    • Expense: CreateCharge, CreateExpenseCharge, CreateExpenseEntitlementCharge.

Process Flow for Invoicing Service Requests or Activities. This image is described in the surrounding text.

If you want to create your own process flow, then review the process flow in the previous figure. This figure shows the flow of control for the methods that are available in this business service. This figure also shows that the user properties on the business component control the CreateCharge method. These user properties pass information to the user interface about the business services and methods to call.

The following table lists the user properties that you must edit to change the process flow for the service charges. You can add or remove each individual item in the process flow using these user properties.

Business Component User Property Value

Service Request

ChargeExecuteBusinessComponent1

Action

Service Request

ChargeExecuteBusinessComponent2

Order Entry - Orders

Action

ChargeExecuteBusinessComponent1

Time Sheet Daily Hours

Action

ChargeExecuteBusinessComponent2

FS Expense Item

Action

ChargeExecuteBusinessComponent3

FS Activity Part Movement

Action

ChargeBusinessService

Invoice Charges Business Service

Action

ChargeBusinessServiceMethod1

CreateServiceCharges

Order Entry - Orders

ChargeBusinessServiceMethod1

CreateOrderCharges

FS Activity Parts Movement

ChargeBusinessService

Invoice Charges Business Service

FS Activity Parts Movement

ChargeBusinessServiceMethod1

CreatePartsCharge

FS Activity Parts Movement

ChargeBusinessServiceMethod2

CreatePartsEntitlementCharge

FS Expense Item

ChargeBusinessService

Invoice Charges Business Service

FS Expense Item

ChargeBusinessServiceMethod1

CreateExpenseCharge

FS Expense Item

ChargeBusinessServiceMethod2

CreateExpenseEntitlement Charge

Time Sheet Daily Hours

ChargeBusinessService

Invoice Charges Business Service

Time Sheet Daily Hours

ChargeBusinessServiceMethod1

CreateTimeCharge

Time Sheet Daily Hours

ChargeBusinessServiceMethod2

CreateTimeEntitlementCharge