FINCORP BIB Deposit Account Info Upsert SYNC Workflow
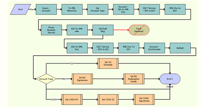
FINCORP BIB Deposit Account Info Upsert SYNC Workflow, as shown in the following figure, retrieves more information requested by the Siebel user clicking the More Info view.

Workflow Description
This workflow does the following:
Query Account. Using the EAI Siebel Adapter services's
Querymethod, this step queries the Siebel Finance database for the Financial Account.To XML Hierarchy. This step converts the XML message into XML hierarchy. This step calls the
IntObjHierToXMLHiermethod.GetAccountType. This step uses the FINS Industry XML Query Service's
Executemethod to retrieve the Account Type from the XML Hierarchy in Step 2.Account IIO to XML Doc. This step converts the XML hierarchy to XML doc using the
IntObjHierToXMLDocmethod of the EAI XML Converter service.XSLT Service - IIO to EIO. This step transforms the FINCORP BIB Account IO message structure to a QueryDepositAccountEBM message using the EAI XSLT Service.
Proxy Business Service. This step calls Oracle FLEXCUBE Universal Banking using the QueryDepositAccountReqMsg Web service to retrieve the details of the Account.
XSLT Service - EIO to IIO. This step transforms the QueryDepositAccountEBM message structure to Siebel FINCORP BIB Account IO using the EAI XSLT Service.
XMLDocTOIIO. This step converts the SiebelMessage from Step 7 into XMLHierarchy using the
IntObjHierToXMLHiermethod of EAI XML Convertor service.Account - Synchronize. This step syncs the data in the Siebel Finance database with data retrieved from Oracle FLEXCUBE Universal Banking using the EAI Siebel Adapter service's
Synchronizemethod.Account Type. Based on the Account Type, the data is displayed in the respective VBC based applets.