FINS BIB Account Limit Upsert SYNC Workflow
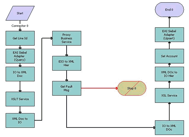
FINS BIB Account Limit Upsert SYNC Workflow, shown in the following figure, queries the limits details associated with an account and update the Siebel Finance database. This workflow is called when a user clicks on the Account Limits view.

Workflow Description
This workflow does the following:
Get Line Id. This step retrieves the line ID of the current account from the Profile attributes.
EAI Siebel Adapter (Query). This step queries the Siebel Finance database for more account details.
IO to XML Doc. This step converts the format of payload from IIO to XML Doc.
XSLT Service. This step extracts details needed to query Oracle FLEXCUBE Universal Banking for Account details.
XML Doc to IO. This step converts the format of the payload from XML Doc to EBM hierarchy.
Proxy Business Service. This step queries Oracle FLEXCUBE Universal Banking.
EIO to XML Hier. This step converts the format of the payload from EBM hierarchy to XML hierarchy.
Get Fault Msg. This step returns Oracle FLEXCUBE Universal Banking, retrieves fault messages and terminates the process.
IO to XML Doc. This step converts the payload from EBM hierarchy to XML hierarchy for the XSL transform.
XSLT Service. This step transforms the payload from EBM to IIO hierarchy.
XML Doc to IO Hier. This step converts the payload from XML hierarchy to IIO format.
Set Account. This step inserts the account number associated with the limit into the payload.
EAI Siebel Adapter (Upsert). This step saves the details of the limits retrieved from Oracle FLEXCUBE Universal Banking to the Siebel Finance database.